This is a preprint.
Altered chromatin occupancy of patient-associated H4 mutants misregulate neuronal differentiation
- PMID: 37808786
- PMCID: PMC10557780
- DOI: 10.1101/2023.09.29.560141
Altered chromatin occupancy of patient-associated H4 mutants misregulate neuronal differentiation
Abstract
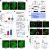
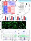
Chromatin is a crucial regulator of gene expression and tightly controls development across species. Mutations in only one copy of multiple histone genes were identified in children with developmental disorders characterized by microcephaly, but their mechanistic roles in development remain unclear. Here we focus on dominant mutations affecting histone H4 lysine 91. These H4K91 mutants form aberrant nuclear puncta at specific heterochromatin regions. Mechanistically, H4K91 mutants demonstrate enhanced binding to the histone variant H3.3, and ablation of H3.3 or the H3.3-specific chaperone DAXX diminishes the mutant localization to chromatin. Our functional studies demonstrate that H4K91 mutant expression increases chromatin accessibility, alters developmental gene expression through accelerating pro-neural differentiation, and causes reduced mouse brain size in vivo, reminiscent of the microcephaly phenotypes of patients. Together, our studies unveil a distinct molecular pathogenic mechanism from other known histone mutants, where H4K91 mutants misregulate cell fate during development through abnormal genomic localization.
Keywords: aberrant nuclear puncta; abnormal genomic localization; developmental disorders; heterochromatin; histone H3 variant H3.3; microcephaly; neural differentiation.
Conflict of interest statement
Declaration of Interests The authors declare no competing interests.
Figures




References
-
- Schwartzentruber J. et al. Driver mutations in histone H3.3 and chromatin remodelling genes in paediatric glioblastoma. Nature 482, 226–231 (2012). - PubMed
Publication types
Grants and funding
LinkOut - more resources
Full Text Sources
Molecular Biology Databases
Research Materials