Microglia and complement mediate early corticostriatal synapse loss and cognitive dysfunction in Huntington's disease
- PMID: 37814059
- PMCID: PMC10667107
- DOI: 10.1038/s41591-023-02566-3
Microglia and complement mediate early corticostriatal synapse loss and cognitive dysfunction in Huntington's disease
Erratum in
-
Author Correction: Microglia and complement mediate early corticostriatal synapse loss and cognitive dysfunction in Huntington's disease.Nat Med. 2023 Nov;29(11):2958. doi: 10.1038/s41591-023-02663-3. Nat Med. 2023. PMID: 37919439 Free PMC article. No abstract available.
Abstract
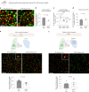
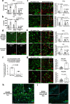
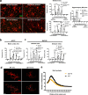
Huntington's disease (HD) is a devastating monogenic neurodegenerative disease characterized by early, selective pathology in the basal ganglia despite the ubiquitous expression of mutant huntingtin. The molecular mechanisms underlying this region-specific neuronal degeneration and how these relate to the development of early cognitive phenotypes are poorly understood. Here we show that there is selective loss of synaptic connections between the cortex and striatum in postmortem tissue from patients with HD that is associated with the increased activation and localization of complement proteins, innate immune molecules, to these synaptic elements. We also found that levels of these secreted innate immune molecules are elevated in the cerebrospinal fluid of premanifest HD patients and correlate with established measures of disease burden.In preclinical genetic models of HD, we show that complement proteins mediate the selective elimination of corticostriatal synapses at an early stage in disease pathogenesis, marking them for removal by microglia, the brain's resident macrophage population. This process requires mutant huntingtin to be expressed in both cortical and striatal neurons. Inhibition of this complement-dependent elimination mechanism through administration of a therapeutically relevant C1q function-blocking antibody or genetic ablation of a complement receptor on microglia prevented synapse loss, increased excitatory input to the striatum and rescued the early development of visual discrimination learning and cognitive flexibility deficits in these models. Together, our findings implicate microglia and the complement cascade in the selective, early degeneration of corticostriatal synapses and the development of cognitive deficits in presymptomatic HD; they also provide new preclinical data to support complement as a therapeutic target for early intervention.
© 2023. The Author(s).
Conflict of interest statement
B.S. serves on the scientific advisory board of Annexon Biosciences and is a minor shareholder of this company. T.Y. is the chief innovation officer of Annexon Biosciences, a publicly traded biotechnology company. The remaining authors declare no competing interests.
Figures
















References
-
- A novel gene containing a trinucleotide repeat that is expanded and unstable on Huntington’s disease chromosomes. The Huntington’s Disease Collaborative Research Group. Cell72, 971–983 (1993). - PubMed
MeSH terms
Substances
Grants and funding
LinkOut - more resources
Full Text Sources
Medical
Research Materials