Skip to main page content
U.S. flag

An official website of the United States government

Dot gov

The .gov means it’s official.
Federal government websites often end in .gov or .mil. Before sharing sensitive information, make sure you’re on a federal government site.

Https

The site is secure.
The https:// ensures that you are connecting to the official website and that any information you provide is encrypted and transmitted securely.

Access keys NCBI Homepage MyNCBI Homepage Main Content Main Navigation
. 2023 Oct 10;14(2):10.24926/iip.v14i2.5477.
doi: 10.24926/iip.v14i2.5477. eCollection 2023.

Solutions for Atrial Fibrillation Edvocacy (SAFE): Improving Awareness And Access To Afib Screening For Detection And Referral For Treatment

Affiliations

Solutions for Atrial Fibrillation Edvocacy (SAFE): Improving Awareness And Access To Afib Screening For Detection And Referral For Treatment

Jonathan Little et al. Innov Pharm. .

Abstract

Background: Atrial Fibrillation (Afib) can lead to stroke and heart failure, and early detection of Afib is an effective method of preventing these life-threatening conditions. An estimated 2.7 million Americans are living with Afib1, a number that is expected to rise dramatically in the coming years. Methods: The aim of this demonstration project was to create an additional access point in the community at local pharmacies for Afib screening, detection, and referral to physicians for follow-up and initiation of evidence-based therapy when appropriate. This prospective research study was conducted with 14 community pharmacies across the US, in which a total of 650 patients were screened for Afib. Pharmacists conducted SAFEty Risk Assessments that consisted of completion of a Stroke Risk Scorecard and EKG determination utilizing AliveCor's KardiaMobile® 6L device. Results: In 552 (82.5%) of 669 total EKG readings, a "normal" rhythm was detected, and in 117 (17.5%) EKG readings an abnormal detection occurred. A total of 12 out of 650 patients (1.8%) received EKG readings of Afib, which is greater than double the expected prevalence of Afib in the US (0.81%), a statistically significant finding (p < 0.0001). Other notable findings included 42 (6.3%) EKG readings of Wide QRS, and 26 (3.9%) EKG readings of tachycardia. A total of 44 patients were referred to physicians for follow-up on their risk for Afib. Conclusions: Community pharmacies offer a unique, valuable access point for patients to receive Afib screenings. Pharmacists are well positioned to make a significant contribution in the cardiovascular health of their patients and increase the value of team-based health care.

Keywords: Afib; EKG; Kardiamobile; atrial fibrillation; pharmacists; pharmacy.

PubMed Disclaimer

Figures

Figure 1.
Figure 1.
Stroke Risk Scorecard.
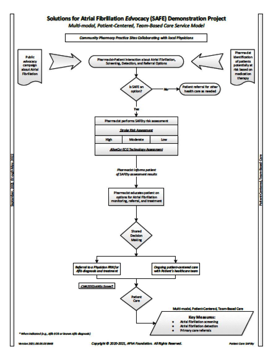
Figure 2.
Figure 2.
Solutions for Atrial Fibrillation Edvocacy (SAFE) Care Service Model.
Figure 3:
Figure 3:
Stroke Risk According to Scorecard Result.
Figure 4:
Figure 4:
Abnormal Heart Rhythms Detected. AFib, atrial fibrillation; PVC, Premature Ventricular Contraction; SVE, Supraventricular Ectopy; QRS, term given to denote a specific section seen on an EKG.
Figure 5:
Figure 5:
Characteristics of the Referred Patients. AFib, atrial fibrillation; PVC, Premature Ventricular Contraction; SVE, Supraventricular Ectopy; QRS, term given to denote a specific section seen on an EKG.

References

    1. What is Atrial Fibrillation (AFib or AF)? American Heart Association. Accessed 29 July 2022. Available at: https://www.heart.org/en/health-topics/atrial-fibrillation.
    1. Alshehri AM. Stroke in atrial fibrillation: Review of risk stratification and preventive therapy. J Family Community Med. 2019;26(2):92–97. Doi:10.4103/jfcm.JFCM_99_18 - DOI - PMC - PubMed
    1. QuickFacts. US Census Bureau. Accessed 22 August 2022. Available at: https://www.census.gov/quickfacts/fact/table/US/PST045221
    1. Heart Disease. Centers for Disease Control and Prevention. Accessed 29 July 2022. Available at: https://www.cdc.gov/heartdisease/atrial_fibrillation.htm
    1. The top 10 causes of Death. World Health Organization. Written 9 December 2020. Accessed 29 July 2022. Available at: https://www.who.int/news-room/fact-sheets/detail/the-top-10-causes-of-death.

LinkOut - more resources