Cdo1-Camkk2-AMPK axis confers the protective effects of exercise against NAFLD in mice
- PMID: 38110408
- PMCID: PMC10728194
- DOI: 10.1038/s41467-023-44242-7
Cdo1-Camkk2-AMPK axis confers the protective effects of exercise against NAFLD in mice
Abstract
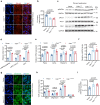
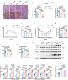
Exercise is an effective non-pharmacological strategy for ameliorating nonalcoholic fatty liver disease (NAFLD), but the underlying mechanism needs further investigation. Cysteine dioxygenase type 1 (Cdo1) is a key enzyme for cysteine catabolism that is enriched in liver, whose role in NAFLD remains poorly understood. Here, we show that exercise induces the expression of hepatic Cdo1 via the cAMP/PKA/CREB signaling pathway. Hepatocyte-specific knockout of Cdo1 (Cdo1LKO) decreases basal metabolic rate of the mice and impairs the effect of exercise against NAFLD, whereas hepatocyte-specific overexpression of Cdo1 (Cdo1LTG) increases basal metabolic rate of the mice and synergizes with exercise to ameliorate NAFLD. Mechanistically, Cdo1 tethers Camkk2 to AMPK by interacting with both of them, thereby activating AMPK signaling. This promotes fatty acid oxidation and mitochondrial biogenesis in hepatocytes to attenuate hepatosteatosis. Therefore, by promoting hepatic Camkk2-AMPK signaling pathway, Cdo1 acts as an important downstream effector of exercise to combat against NAFLD.
© 2023. The Author(s).
Conflict of interest statement
The authors declare no competing interests.
Figures









References
Publication types
MeSH terms
Substances
Associated data
- Actions
- Actions
- Actions
Grants and funding
LinkOut - more resources
Full Text Sources
Medical
Molecular Biology Databases