Mic19 depletion impairs endoplasmic reticulum-mitochondrial contacts and mitochondrial lipid metabolism and triggers liver disease
- PMID: 38168065
- PMCID: PMC10762189
- DOI: 10.1038/s41467-023-44057-6
Mic19 depletion impairs endoplasmic reticulum-mitochondrial contacts and mitochondrial lipid metabolism and triggers liver disease
Abstract
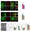
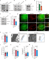
Endoplasmic reticulum (ER)-mitochondria contacts are critical for the regulation of lipid transport, synthesis, and metabolism. However, the molecular mechanism and physiological function of endoplasmic reticulum-mitochondrial contacts remain unclear. Here, we show that Mic19, a key subunit of MICOS (mitochondrial contact site and cristae organizing system) complex, regulates ER-mitochondria contacts by the EMC2-SLC25A46-Mic19 axis. Mic19 liver specific knockout (LKO) leads to the reduction of ER-mitochondrial contacts, mitochondrial lipid metabolism disorder, disorganization of mitochondrial cristae and mitochondrial unfolded protein stress response in mouse hepatocytes, impairing liver mitochondrial fatty acid β-oxidation and lipid metabolism, which may spontaneously trigger nonalcoholic steatohepatitis (NASH) and liver fibrosis in mice. Whereas, the re-expression of Mic19 in Mic19 LKO hepatocytes blocks the development of liver disease in mice. In addition, Mic19 overexpression suppresses MCD-induced fatty liver disease. Thus, our findings uncover the EMC2-SLC25A46-Mic19 axis as a pathway regulating ER-mitochondria contacts, and reveal that impairment of ER-mitochondria contacts may be a mechanism associated with the development of NASH and liver fibrosis.
© 2024. The Author(s).
Conflict of interest statement
The authors declare no conflict of interest.
Figures








References
Publication types
MeSH terms
Grants and funding
LinkOut - more resources
Full Text Sources
Medical
Molecular Biology Databases