iPSC-derived PSEN2 (N141I) astrocytes and microglia exhibit a primed inflammatory phenotype
- PMID: 38178159
- PMCID: PMC10765839
- DOI: 10.1186/s12974-023-02951-2
iPSC-derived PSEN2 (N141I) astrocytes and microglia exhibit a primed inflammatory phenotype
Abstract
Background: Widescale evidence points to the involvement of glia and immune pathways in the progression of Alzheimer's disease (AD). AD-associated iPSC-derived glial cells show a diverse range of AD-related phenotypic states encompassing cytokine/chemokine release, phagocytosis and morphological profiles, but to date studies are limited to cells derived from PSEN1, APOE and APP mutations or sporadic patients. The aim of the current study was to successfully differentiate iPSC-derived microglia and astrocytes from patients harbouring an AD-causative PSEN2 (N141I) mutation and characterise the inflammatory and morphological profile of these cells.
Methods: iPSCs from three healthy control individuals and three familial AD patients harbouring a heterozygous PSEN2 (N141I) mutation were used to derive astrocytes and microglia-like cells and cell identity and morphology were characterised through immunofluorescent microscopy. Cellular characterisation involved the stimulation of these cells by LPS and Aβ42 and analysis of cytokine/chemokine release was conducted through ELISAs and multi-cytokine arrays. The phagocytic capacity of these cells was then indexed by the uptake of fluorescently-labelled fibrillar Aβ42.
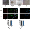
Results: AD-derived astrocytes and microglia-like cells exhibited an atrophied and less complex morphological appearance than healthy controls. AD-derived astrocytes showed increased basal expression of GFAP, S100β and increased secretion and phagocytosis of Aβ42 while AD-derived microglia-like cells showed decreased IL-8 secretion compared to healthy controls. Upon immunological challenge AD-derived astrocytes and microglia-like cells showed exaggerated secretion of the pro-inflammatory IL-6, CXCL1, ICAM-1 and IL-8 from astrocytes and IL-18 and MIF from microglia.
Conclusion: Our study showed, for the first time, the differentiation and characterisation of iPSC-derived astrocytes and microglia-like cells harbouring a PSEN2 (N141I) mutation. PSEN2 (N141I)-mutant astrocytes and microglia-like cells presented with a 'primed' phenotype characterised by reduced morphological complexity, exaggerated pro-inflammatory cytokine secretion and altered Aβ42 production and phagocytosis.
Keywords: Alzheimer’s disease; Amyloid-beta; Astrocytes; Glia; Microglia; Morphology; PSEN2; Pro-inflammatory; iPSC.
© 2023. The Author(s).
Conflict of interest statement
The authors declare that they have no competing interests.
Figures
References
-
- De Jonghe C, Esselens C, Kumar-Singh S, Craessaerts K, Serneels S, Checler F, et al. Pathogenic APP mutations near the gamma-secretase cleavage site differentially affect Abeta secretion and APP C-terminal fragment stability. Hum Mol Genet. 2001;10(16):1665–1671. doi: 10.1093/hmg/10.16.1665. - DOI - PubMed
MeSH terms
Substances
Grants and funding
LinkOut - more resources
Full Text Sources
Medical
Molecular Biology Databases
Miscellaneous
