Determining the optimal treatment target in patients with ulcerative colitis: rationale, design, protocol and interim analysis for the randomised controlled VERDICT trial
- PMID: 38336367
- PMCID: PMC10870790
- DOI: 10.1136/bmjgast-2023-001218
Determining the optimal treatment target in patients with ulcerative colitis: rationale, design, protocol and interim analysis for the randomised controlled VERDICT trial
Abstract
Introduction: Symptoms, endoscopy and histology have been proposed as therapeutic targets in ulcerative colitis (UC). Observational studies suggest that the achievement of histologic remission may be associated with a lower risk of complications, compared with the achievement of endoscopic remission alone. The actiVE ulcerative colitis, a RanDomIsed Controlled Trial (VERDICT) aims to determine the optimal treatment target in patients with UC.
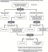
Methods and analysis: In this multicentre, prospective randomised study, 660 patients with moderate to severe UC (Mayo rectal bleeding subscore [RBS] ≥1; Mayo endoscopic score [MES] ≥2) are randomly assigned to three treatment targets: corticosteroid-free symptomatic remission (Mayo RBS=0) (group 1); corticosteroid-free endoscopic remission (MES ≤1) and symptomatic remission (group 2); or corticosteroid-free histologic remission (Geboes score <2B.0), endoscopic remission and symptomatic remission (group 3). Treatment is escalated using vedolizumab according to a treatment algorithm that is dependent on the patient's baseline UC therapy until the target is achieved at weeks 16, 32 or 48. The primary outcome, the time from target achievement to a UC-related complication, will be compared between groups 1 and 3 using a Cox proportional hazards model.
Ethics and dissemination: The study was approved by ethics committees at the country level or at individual sites as per individual country requirements. A full list of ethics committees is available on request. Study results will be disseminated in peer-reviewed journals and at scientific meetings.
Trial registration number: EudraCT: 2019-002485-12; NCT04259138.
Keywords: ENDOSCOPY; HISTOPATHOLOGY; ULCERATIVE COLITIS.
© Author(s) (or their employer(s)) 2024. Re-use permitted under CC BY-NC. No commercial re-use. See rights and permissions. Published by BMJ.
Conflict of interest statement
Competing interests: VJ has received consulting/advisory board fees from AbbVie, Alimentiv Inc (formerly Robarts Clinical Trials), Arena Pharmaceuticals, Asieris, Bristol Myers Squibb, Celltrion, Eli Lilly, Ferring, Fresenius Kabi, Galapagos, GlaxoSmithKline, Genentech, Gilead, Janssen, Merck, Mylan, Pandion, Pendopharm, Pfizer, Reistone Biopharma, Roche, Sandoz, Takeda and Topivert; and speaker’s fees from Abbvie, Ferring, Janssen, Pfizer, Shire and Takeda. GZ has received consulting fees from Alimentiv Inc. ZW is an employee of Alimentiv Inc. SA is an employee of Takeda Pharmaceuticals. JFC reports receiving research grants from AbbVie, Janssen Pharmaceuticals and Takeda; payment for lectures from AbbVie, Amgen, Allergan. Ferring Pharmaceuticals, Shire and Takeda; consulting fees from AbbVie, Amgen, Arena Pharmaceuticals, Boehringer Ingelheim, BMS, Celgene Corporation, Eli Lilly, Ferring Pharmaceuticals, Galmed Research, Genentech, Glaxo Smith Kline, Janssen Pharmaceuticals, Kaleido Biosciences, Imedex, Immunic, Iterative Scopes, Merck, Microbia, Novartis, PBM Capital, Pfizer, Protagonist Therapeutics, Sanofi, Takeda, TiGenix, Vifor; and holds stock options in Intestinal Biotech Development. GRD has served as a consultant and/or received speaker fees from Abbvie, Alimentiv, AstraZeneca, Biora (Progenity), Boehringer Ingelheim, Bristol Myers Squibb, Celltrion Healthcare, Cytoki Pharma, Eli Lilly, Ferring, Galapagos, GlaxoSmithKline, Gossamer Bio, Immunic, InDex Pharmaceuticals, Janssen, Johnson & Johnson, Kaleido, Pfizer, Prometheus Biosciences, Prometheus Laboratories, Protagonist Therapeutics, Takeda, Tillotts and Ventyx Biosciences. MF is an employee of Takeda Pharmaceuticals. GWM is a consultant for Alimentiv and in receipt of research funding from AstraZeneca and Johnson and Johnson. LPB has received personal fees from AbbVie, Adacyte, Alimentiv, Alma Bio Therapeutics, Amgen, Applied Molecular Transport, Arena, Biogen, BMS, Celltrion, CONNECT Biopharm, Cytoki Pharma, Enthera, Ferring, Fresenius Kabi, Galapagos, Genentech, Gilead, Gossamer Bio, GSK, HAC-Pharma, IAG Image Analysis, Index Pharmaceuticals, Inotrem, Janssen, Lilly, Medac, Mopac, Morphic, MSD, Norgine, Nordic Pharma, Novartis, OM Pharma, ONO Pharma, OSE Immunotherapeutics, Pandion Therapeutics, Par’Immune, Pfizer, Prometheus, Protagonist, Roche, Sanofi, Sandoz, Takeda, Theravance, Thermo Fisher, Tigenix, Tillots, Viatris, Vifor, Ysopia, Abivax, Samsung, Ventyx, Roivant and Vectivbio. WJS reports receiving consulting fees from Abbvie, Abivax, Alfasigma, Alimentiv, Beigene, Biora (Progenity), Celltrion, Forbion, Genentech, Gossamer Biosciences, Index Pharmaceuticals, Prometheus Biosciences, Protagonist Therapeutics, Shoreline Biosciences, Vedanta Biosciences, Ventyx Biosciences, Zealand Pharma; and stock or stock options from BeiGene, Gossamer Bio, Biora (Progenity), Prometheus Biosciences, Prometheus Laboratories, Shoreline Biosciences, Ventyx Biosciences, Vimalan Biosciences, Vivreon Gastrosciences; he is an employee at Shoreline Biosciences and Ventyx Biosciences. Spouse: Iveric Bio—consultant, stock options; Biora (Progenity)—stock; Prometheus Biosciences—employee, stock, stock options; Prometheus Laboratories—stock, stock options; Ventyx Biosciences—stock, stock options; Vimalan Biosciences—stock, stock options. SS reports research grants from Takeda, Pfizer, Tillotts Pharma, Abbvie and Biogen; and personal fees for speaker role and advisory board meetings from Janssen, Amgen, Tillotts Pharma, Abbvie, Takeda, Celgene, Roche, Pharmacosmos, and Falk Pharma outside the submitted work. ST has received grants/research support from AbbVie, Buhlmann, Celgene, ECCO, Helmsley Trust, IOIBD, Janssen, Lilly, Pfizer, Takeda, UCB, UKIERI, Vifor and Norman Collisson Foundation; consulting fees from Abacus, AbbVie, Actial, ai4gi, Alcimed, Allergan, Amgen, Apexian, Aptel, Arena, Asahi, Aspen, Astellas, Atlantic, AstraZeneca, Barco, Biocare, Biogen, BLPharma, Boehringer Ingelheim, BMS, Buhlmann, Calcico, Celgene, Cellerix, Cerimon, ChemoCentryx, Chiesi, CisBio, ComCast, Coronado, Cosmo, Ducentis, Dynavax, Elan, Enterome, EQrX, Equillium, Falk, Ferring, FPRT Bio, Galapagos, Genentech/Roche, Genzyme, Gilead, Glenmark, Grunenthal, GSK, GW Pharmaceuticals, Immunocore, Immunometabolism, Indigo, Janssen, Lexicon, Lilly, Medarex, Medtrix, Merck, Merrimack, Mestag, Millenium, Neovacs, Novartis, Novo Nordisk, NPS-Nycomed, Ocera, Optima, Origin, Otsuka, Palau, Pentax, Pfizer, Pharmaventure, Phesi, Phillips, P&G, Pronota, Protagonist, Proximagen, Resolute, Robarts, Sandoz, Sanofi, Santarus, Satisfai, Sensyne Health, Shire, SigmoidPharma, Sorriso, Souffinez, Syndermix, Synthon, Takeda, Theravance, Tigenix, Tillotts, Topivert, Trino Therapeutics with Wellcome Trust, TxCell, UCB Pharma, Vertex, VHsquared, Vifor, Warner Chilcott and Zeria; speaker fees from AbbVie, Amgen, Biogen, BMS, Falk, Ferring, Janssen, Lilly, Pfizer, Shire, Takeda and UCB. He has no stocks or share options. SV has received grants from AbbVie, J&J, Pfizer, Takeda and Galapagos; consulting and/or speaking fees from AbbVie, AbolerIS Pharma, AgomAb, Alimentiv, Arena Pharmaceuticals, AstraZeneca, Avaxia, BMS, Boehringer Ingelheim, Celgene, CVasThera, Cytoki Pharma, Dr Falk Pharma, Ferring, Galapagos, Genentech-Roche, Gilead, GSK, Hospira, Imidomics, Janssen, J&J, Lilly, Materia Prima, MiroBio, Morphic, MrMHealth, Mundipharma, MSD, Pentax, Pfizer, Prodigest, Progenity, Prometheus, Robarts Clinical Trials, Second Genome, Shire, Surrozen, Takeda, Theravance, Tillots Pharma AG and Zealand Pharma. GR is an employee of Alimentiv Inc. JS is an employee of Alimentiv Inc. JH has received consulting fees from Alimentiv Inc.; and speaker’s fees from Abbvie, Janssen and Takeda. CM has received consulting fees from AbbVie, Alimentiv, Amgen, AVIR Pharma, Bristol Myers Squibb, Ferring, Fresenius Kabi, Janssen, McKesson, Mylan, Takeda, Pfizer and Roche; speaker's fees from AbbVie, Amgen, AVIR Pharma, Alimentiv, Ferring, Janssen, Takeda and Pfizer; and research support from Pfizer. RS is an employee of Alimentiv Inc. SCM is an employee of Alimentiv Inc. NA reports no conflicts of interest. MB has received honoraria from Shire, Allergan, Pfizer, and Takeda; advisory board fees from AbbVie, Takeda, Janssen, Lupin, Gilead, Pfizer, and Novo Nordisk; clinical trials: AbbVie, Novo Nordisk, Gilead, Takeda, Boehringer Ingelheim, Janssen, Pfizer, AstraZeneca and Intercept; research publications: AbbVie (2021–letter signed). PB reports receiving research grants from Abbvie, Amgen, Celltrion, Mylan, Pfizer and Takeda; lecture fees from AbbVie, Celltrion, Janssen, Lilly, and Takeda; and consulting fees Abbvie, Arena Pharmaceuticals, BMS, Celltrion, Dr Falk, Galapagos, Janssen, Lilly, Pentax, PSI-CRO, Roche, Takeda, and Tetrameros. DG has received advisory board fees from Takeda, Abbvie, Janssen, Pfizer, Merck, and Freseni Kabi. WH reports no conflicts of interest. MH reports no conflicts of interest. MK has received personal fees from Shire, a Takeda company, during the conduct of the study; personal fees and non-financial support from Takeda; personal fees and non-financial support from Janssen; personal fees and non-financial support from Ferring, outside the submitted work. RP has received consulting/advisory board fees from AbbVie, Janssen, Pfizer and Allergan. MSS has received consulting, speaker and advisory board fees from Abbvie, Janssen, Pfizer, and Takeda. LW reports no conflicts of interest. BGF is a scientific advisory board member for AbbVie, Allergan, Amgen, AstraZeneca, Avaxia Biologics, Boehringer-Ingelheim, Bristol-Myers Squibb, Celgene, Elan, Biogen, Ferring, Genentech–Roche, Janssen–Johnson & Johnson, Merck, Millennium, Nestlé, Novo Nordisk, Novartis, Pfizer, Prometheus, Protagonist, Receptos, Salix, Sigmoid Pharma, Takeda, Teva, TiGenix, Tillotts Pharma and UCB Pharma; consulting fees from AbbVie, Actogenix, Akros, Albireo Pharma, Allergan, Amgen, AstraZeneca, Avaxia Biologics, Avir Pharma, Axcan, Baxter Healthcare, Biogen Idec, Boehringer Ingelheim, Bristol-Myers Squibb, Calypso Biotech, Celgene, Elan–Biogen, EnGene, Ferring, Genentech–Roche, GiCare Pharma, Gilead Sciences, Given Imaging, GlaxoSmithKline, Ironwood, Janssen Biotech–Centocor, Janssen–Johnson & Johnson, Kyowa Hakko Kirin, Eli Lilly, Merck, Mesoblast Pharma, Millennium, Nestlé, Novo Nordisk, Novartis, Pfizer, Prometheus, Protagonist, Receptos Salix, Sanofi, Shire, Sigmoid Pharma, Synergy Pharma, Takeda, Teva, TiGenix, Tillotts Pharma, UCB Pharma, Vertex, VHsquared, Wyeth, Zealand and Zygenia; lecture fees from AbbVie, Janssen–Johnson & Johnson, Takeda, and UCB Pharma, and grant support from AbbVie, Amgen, AstraZeneca, Bristol-Myers Squibb, Janssen Biotech–Centocor, Janssen–Johnson & Johnson, Pfizer, Receptos, Sanofi, and Takeda and is the Senior Scientific Officer of Alimentiv Inc. Alimentiv Inc is an academic gastrointestinal contract research organisation (CRO), operating under the Alimentiv Health Trust. Alimentiv Inc. provides comprehensive clinical trial services, precision medicine offerings, and centralised imaging solutions for endoscopy, histopathology and other imaging modalities. The beneficiaries of the Alimentiv Health Trust are the employees of the enterprises it holds. BGF, GRD, GZ, VJ and WJS are consultants to Alimentiv Inc. and have a primary academic appointment; they do not hold equity positions or shares in Alimentiv Inc.
Figures




References
-
- Turner D, Ricciuto A, Lewis A, et al. . STRIDE-II: an update on the selecting therapeutic targets in inflammatory bowel disease (STRIDE) initiative of the international organization for the study of IBD (IOIBD): determining therapeutic goals for treat-to-target strategies in IBD. Gastroenterology 2021;160:1570–83. 10.1053/j.gastro.2020.12.031 - DOI - PubMed
Publication types
MeSH terms
Associated data
Grants and funding
LinkOut - more resources
Full Text Sources
Medical
Miscellaneous