Skip to main page content
U.S. flag

An official website of the United States government

Dot gov

The .gov means it’s official.
Federal government websites often end in .gov or .mil. Before sharing sensitive information, make sure you’re on a federal government site.

Https

The site is secure.
The https:// ensures that you are connecting to the official website and that any information you provide is encrypted and transmitted securely.

Access keys NCBI Homepage MyNCBI Homepage Main Content Main Navigation
[Preprint]. 2025 Jan 27:2024.02.25.24303331.
doi: 10.1101/2024.02.25.24303331.

T cell and autoantibody profiling for primary immune regulatory disorders

Affiliations

T cell and autoantibody profiling for primary immune regulatory disorders

Emily M Harris et al. medRxiv. .

Update in

  • T-cell and autoantibody profiling for primary immune regulatory disorders.
    Harris EM, Chamseddine S, Chu A, Senkpeil L, Nikiciuk M, Bourdine A, Magin L, Al-Musa A, Woods B, Ozdogan E, Saker S, Hoytema van Konijnenburg DP, Yee CSK, Nelson RW, Lee P, Halyabar O, Hale RC, Day-Lewis M, Henderson LA, Nguyen AA, Elkins M, Ohsumi TK, Gutierrez-Arcelus M, Peyper JM, Platt CD, Grace RF, LaBere B, Chou J. Harris EM, et al. J Allergy Clin Immunol. 2025 Jun 18:S0091-6749(25)00649-9. doi: 10.1016/j.jaci.2025.06.007. Online ahead of print. J Allergy Clin Immunol. 2025. PMID: 40541618

Abstract

Background: Limited clinical tools exist for characterizing primary immune regulatory disorders (PIRD), which are often diagnoses of exclusion. Increased CD4+CXCR5+PD1+ circulating T follicular helper (cTfh) cell percentages have been identified as a marker of active disease in some, but not all, autoimmune disorders.

Objective: To develop a diagnostic approach that combines measurements of cellular and serologic autoimmunity.

Methods: We recruited 71 controls and 101 pediatric patients with PIRD with autoimmunity. Flow cytometry was used to measure CD4+CXCR5+ T cells expressing the chemokine receptors CXCR3 and/or CCR6. IgG and IgA autoantibodies were quantified in 56 patients and 20 controls using a microarray featuring 1616 full-length, conformationally intact protein antigens. The 97.5th percentile in the controls serves as the upper limit of normal for percentages of cTfh cells, CD4+CXCR5+ T cells expressing CXCR3 and/or CCR6, and autoantibody intensity and number.

Results: We found that 27.7% of patients had increased percentages of CD4+CXCR5+PD1+ cTfh cells and 42.5% had increased percentages of CD4+CXCR5+ cells expressing CXCR3 and/or CCR6. Patients had significantly more diverse IgG and IgA autoantibodies than controls and 37.5% had increased numbers of high-titer autoantibodies. Integrating measurements of cTfh cells, CD4+CXCR5+ T cells with CXCR3 and/or CCR6, and numbers of high-titer autoantibodies had 71.4% sensitivity (95% CI: 0.5852 - 0.8158) and 85% specificity (95% CI: 0.6396 - 0.9476) for patients with PIRD compared to controls.

Conclusion: By integrating CD4+ T cell phenotyping and total burden of autoantibodies, this approach provides additional tools for the diagnosis of PIRD lacking clinical diagnostic criteria.

Keywords: T follicular helper cells; autoantibodies; autoimmunity; primary immune regulatory disorders.

PubMed Disclaimer

Conflict of interest statement

Declaration of Interests: EMH, SC, AC, LS, MN, AB, LM, AA-M, BW, EO, SS, CY, RN, PL, OH, RCH, MD-L, AAN, ME, MG-A, CDP, BL, JC have no conflicts of interest to disclose. DHK is a consultant for Adivo Associates and Guidepoint Global. LAH received salary support from the Childhood Arthritis and Rheumatology Research Alliance, investigator-initiated research grants from Bristol Myers Squibb, and consulting fees from Sobi, Pfizer, and Adaptive Biotechnologies. TKO was an employee of BeBiopharma. JP is an employee of Sengenics. RFG receives research funding from Novartis, Sobi, and Agios and is a consultant for Agios, Sobi, and Sanofi.

Figures

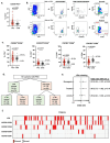
Figure 1.
Figure 1.. cTfh and cTfm analysis among patients and controls.
a. Percentages of CD4+CXCR5+PD-1+ cTfh cells in patients (Pts, n=101) and controls (Ctrls, n=74). Dotted line at 12% represents the upper limit of normal, as previously published. p-values were calculated by two-tailed Mann-Whitney test. b. Gating strategy for identifying chemokine receptor skewing of cTfm cells. c. Percentages of CXCR3+CCR6, CXCR3+CCR6+, CXCR3CCR6+, CXCR3CCR6 cTfm cells in patients (Pts, n=101) and controls (Ctrls, n=74). p-values were calculated by two-tailed Mann-Whitney test adjusted for multiple comparisons. d. Flow diagram demonstrating the proportions of patients (n=101) with normal (green) vs. abnormal (red) cTfh % and chemokine receptor skewing of cTfm cells e. Multivariate logistic regression of cTfm skewing as a function of presence of monogenic disease, active disease status, and active treatment status. f. Distribution of elevated cTfh and chemokine receptor skewing of cTfm cells among individual patients (n=101).
Figure 2.
Figure 2.. Autoantibody burden and pathway analysis among patients and controls.
a. Total number of high-titer IgG autoantibodies in patients (black, n=56) and controls (white, n=20). b. Pathways enriched in high-titer IgG autoantibodies found only in the patient cohort. c. Total number of high-titer IgA autoantibodies in patients (black, n=56) and controls (white, n=20). d. Pathways enriched in high-titer IgA autoantibodies found only in the patient cohort.
Figure 3.
Figure 3.. Associations between cTfh%, cTfm skewing, and autoantibody burden.
a. Contingency tables using Fisher’s exact test to determine that neither elevated cTfh nor cTfm skewing correlates with autoantibody burden. b. Contingency table of elevated composite measure, defined as elevated cTfh, cTfm subset skewing, and/or high autoantibody burden in patients with and without PIRD. Sensitivity was defined as the proportion with an elevated composite measure among those who had PIRD (40/56), and specificity was defined as the proportion with a normal composite measure among those who did not have PIRD (17/20). c. Proportion of normal (green) versus abnormal (red) cTfh percentages, cTfm subsets, and autoantibody burdens in cohort of 56 patients with PIRD.

References

    1. Gray PE, David C. Inborn Errors of Immunity and Autoimmune Disease. The Journal of Allergy and Clinical Immunology: In Practice. 2023. Jun;11(6):1602–22. - PubMed
    1. Pisetsky DS. Pathogenesis of autoimmune disease. Nat Rev Nephrol. 2023. Aug;19(8):509–24. - PMC - PubMed
    1. Roth AJ, Ooi JD, Hess JJ, Timmeren MM van, Berg EA, Poulton CE, et al. Epitope specificity determines pathogenicity and detectability in ANCA-associated vasculitis. J Clin Invest. 2013. Apr 1;123(4):1773–83. - PMC - PubMed
    1. Sciascia S, Bizzaro N, Meroni PL, Dimitrios B, Borghi MO, Bossuyt X, et al. Autoantibodies testing in autoimmunity: Diagnostic, prognostic and classification value. Autoimmunity Reviews. 2023. Jul;22(7):103356. - PubMed
    1. Ma H, Murphy C, Loscher CE, O’Kennedy R. Autoantibodies - enemies, and/or potential allies? Front Immunol. 2022. Oct 19;13:953726. - PMC - PubMed

Publication types