High-altitude hypoxia exposure inhibits erythrophagocytosis by inducing macrophage ferroptosis in the spleen
- PMID: 38629942
- PMCID: PMC11023697
- DOI: 10.7554/eLife.87496
High-altitude hypoxia exposure inhibits erythrophagocytosis by inducing macrophage ferroptosis in the spleen
Abstract
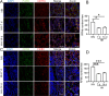
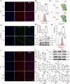
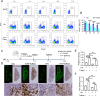
High-altitude polycythemia (HAPC) affects individuals living at high altitudes, characterized by increased red blood cells (RBCs) production in response to hypoxic conditions. The exact mechanisms behind HAPC are not fully understood. We utilized a mouse model exposed to hypobaric hypoxia (HH), replicating the environmental conditions experienced at 6000 m above sea level, coupled with in vitro analysis of primary splenic macrophages under 1% O2 to investigate these mechanisms. Our findings indicate that HH significantly boosts erythropoiesis, leading to erythrocytosis and splenic changes, including initial contraction to splenomegaly over 14 days. A notable decrease in red pulp macrophages (RPMs) in the spleen, essential for RBCs processing, was observed, correlating with increased iron release and signs of ferroptosis. Prolonged exposure to hypoxia further exacerbated these effects, mirrored in human peripheral blood mononuclear cells. Single-cell sequencing showed a marked reduction in macrophage populations, affecting the spleen's ability to clear RBCs and contributing to splenomegaly. Our findings suggest splenic ferroptosis contributes to decreased RPMs, affecting erythrophagocytosis and potentially fostering continuous RBCs production in HAPC. These insights could guide the development of targeted therapies for HAPC, emphasizing the importance of splenic macrophages in disease pathology.
Keywords: cell biology; erythrophagocytosis; ferroptosis; high altitude; high-altitude polycythemia; hypobaric hypoxia; mouse; spleen.
© 2023, Yang, Li et al.
Conflict of interest statement
WY, ML, JD, JL, GW, BL, YG, GW, QL No competing interests declared
Figures
Update of
- doi: 10.1101/2023.03.23.533972
- doi: 10.7554/eLife.87496.1
- doi: 10.7554/eLife.87496.2
- doi: 10.7554/eLife.87496.3
References
-
- Bellomo A, Mondor I, Spinelli L, Lagueyrie M, Stewart BJ, Brouilly N, Malissen B, Clatworthy MR, Bajénoff M. Reticular fibroblasts expressing the transcription factor WT1 define a stromal niche that maintains and replenishes splenic red pulp macrophages. Immunity. 2020;53:127–142. doi: 10.1016/j.immuni.2020.06.008. - DOI - PubMed
MeSH terms
Associated data
- Actions
- Actions
Grants and funding
LinkOut - more resources
Full Text Sources
Molecular Biology Databases
