Skip to main page content
U.S. flag

An official website of the United States government

Dot gov

The .gov means it’s official.
Federal government websites often end in .gov or .mil. Before sharing sensitive information, make sure you’re on a federal government site.

Https

The site is secure.
The https:// ensures that you are connecting to the official website and that any information you provide is encrypted and transmitted securely.

Access keys NCBI Homepage MyNCBI Homepage Main Content Main Navigation
[Preprint]. 2024 May 5:2023.04.22.537920.
doi: 10.1101/2023.04.22.537920.

ESCRT disruption provides evidence against transsynaptic signaling functions for extracellular vesicles

Affiliations

ESCRT disruption provides evidence against transsynaptic signaling functions for extracellular vesicles

Erica C Dresselhaus et al. bioRxiv. .

Update in

Abstract

Extracellular vesicles (EVs) are released by many cell types including neurons, carrying cargoes involved in signaling and disease. It is unclear whether EVs promote intercellular signaling or serve primarily to dispose of unwanted materials. We show that loss of multivesicular endosome-generating ESCRT (endosomal sorting complex required for transport) machinery disrupts release of EV cargoes from Drosophila motor neurons. Surprisingly, ESCRT depletion does not affect the signaling activities of the EV cargo Synaptotagmin-4 (Syt4) and disrupts only some signaling activities of the EV cargo Evenness Interrupted (Evi). Thus, these cargoes may not require intercellular transfer via EVs, and instead may be conventionally secreted or function cell autonomously in the neuron. We find that EVs are phagocytosed by glia and muscles, and that ESCRT disruption causes compensatory autophagy in presynaptic neurons, suggesting that EVs are one of several redundant mechanisms to remove cargoes from synapses. Our results suggest that synaptic EV release serves primarily as a proteostatic mechanism for certain cargoes.

Keywords: Amyloid Precursor Protein; Draper; Drosophila; ESCRT; Evi; Hrs; Neuroglian; Shrub; Synaptotagmin-4; Tsg101; Vps4; Wingless; endosome; exosome; extracellular vesicle; synapse.

PubMed Disclaimer

Conflict of interest statement

Competing interest statement The authors declare no competing financial interests.

Figures

Fig 1.
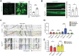
Fig 1.. Tsg101 is required for release of EV cargoes from presynaptic terminals.
(A-D) Representative confocal images from larvae expressing UAS-Tsg101-RNAi (Tsg101KD) or a control RNAi either pan-neuronally (C380-GAL4) or in motor neurons (Vglut-GAL4) together with the following EV cargoes: (A) Syt4-GFP expressed from its endogenous locus, (B) UAS-driven Evi-GFP, (C) UAS-driven APP-GFP, (D) endogenous Neuroglian (Nrg, neuronal isoform Nrg180) detected by antibody. (E-H) Quantification of EV cargo puncta intensity. All images show MaxIPs of muscle 6/7 segments A2 or A3. Scale bars are 5 μm. (A-D) Blue outlines represent the neuronal membrane as marked from an HRP mask; yellow line in (A) shows a 3.3 μm dilation of the HRP mask, representing the postsynaptic region. Arrows show examples of postsynaptic EVs. Data are represented as mean +/− s.e.m.; n represents NMJs. All intensity measurements are normalized to their respective controls. *p<0.05, ***p<0.001. See Tables S1 and S3 for detailed genotypes and statistical analyses.
Fig 2.
Fig 2.. Multiple ESCRT components are required for release of EV cargoes from presynaptic terminals.
(A) Representative confocal images of control, Hrs and nwk mutant larvae expressing Syt4-GFP from its endogenous locus. (B) Representative confocal images of control and Hrs mutant larvae expressing motor neuron (Vglut-GAL4)-driven UAS-Evi-GFP. (C) Representative confocal images of control and Hrs mutant larvae labeled with antibodies against endogenous Nrg. (D-F) Quantification of EV cargo puncta intensity. (G) Representative confocal images of larvae pan-neuronally expressing UAS-Shrub-RNAi (ShrubKD) or a control RNAi. (H-I) Quantification of Syt4-GFP and Nrg puncta intensity. (J) Representative confocal images of larvae pan-neuronally expressing UAS-Vps4DN. (K-L) Quantification of Syt4-GFP and Nrg puncta intensity. All images show MaxIPs of muscle 6/7 segments A2 or A3. Scale bars are 5 μm. Outline represents the neuronal membrane as marked from an HRP mask. Data are represented as mean +/− s.e.m.; n represents NMJs. All fluorescence intensity values are normalized to their respective controls. *p<0.05, **p<0.01, ***p<0.001. See Tables S1 and S3 for detailed genotypes and statistical analyses.
Figure 3:
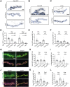
Figure 3:. Loss of ESCRT causes compensatory autophagy of presynaptic cargoes.
(A) Representative Airyscan images showing co-localization of EV cargoes Syt4-GFP or α-Nrg with endosomal markers α-Rab11, GFP-Rab5 (endogenous tag), or YFP-Rab7 (endogenous tag). Scale bars are 5 μm and outline represents the neuronal membrane as marked from an HRP mask. (B) Representative TEM images of boutons from muscle 6/7 from wild-type and neuronal Tsg101KD larvae. Examples of autophagic vacuoles are marked with arrowheads, blue = autophagosome, magenta = autolysosome, and green = unclosed phagophore. Other notable features include Az = active zone, S = synaptic vesicles, M = mitochondria, SSR = subsynaptic reticulum. Scale bar is 400 nm. (C) Representative images of the EV cargo Nrg following motor neuron knockdown of Atg1. Scale bar is 5 μm. (D) Quantification of Nrg intensity from (C), normalized to control. (E) Representative images from neuronal cell bodies in the ventral ganglion expressing motor neuron-driven GFP-mCherry-Atg8. Scale bar is 10 μm. Brightness/contrast are matched for each mutant with its paired control (see Table S3). (F-G) Quantification of GFP-mCherry-Atg8 levels in (F) Tsg101KD and (G) HrsD28 mutant larvae. Data are represented as mean +/− s.e.m.; n represents NMJs in (C) and animals in (F-G). *p<0.05, **p<0.01, ***p<0.001. See Tables S1 and S3 for detailed genotypes and statistical analyses.
Figure 4.
Figure 4.. Tsg101KD causes neuronal accumulation of EV cargoes
(A) (Left) Representative confocal images of Syt4-GFP in a single slice through motor neuron cell bodies of the ventral ganglion. Scale bar is 10 μm. (Right) Quantification of total Syt4-GFP intensity in the brain. (B) (Left) Maximum intensity projection of axon segment proximal to the ventral ganglion. Scale bar is 10 μm. (Right) Quantification of total Syt4-GFP intensity in the axon. (C) Representative kymographs showing tracks of APP-GFP in the axon proximal to the ventral ganglion. Bottom panels show color coded traces. (D) Quantification of directionality of APP-GFP tracks. (E) Quantification of the velocity of retrograde and anterograde APP-GFP tracks upon neuronal Tsg101KD. Data are represented as mean +/− s.e.m.; n represents animals. Intensity measurements (A, B) are normalized to their respective controls. *p<0.05, ***p<0.001. See Tables S1 and S3 for detailed genotypes and statistical analyses.
Figure 5.
Figure 5.. Tsg101KD phenocopies a subset of evi and wg synaptic morphology and signaling defects, while loss of Hrs has no effect.
(A) Representative confocal images of muscle 6/7 NMJs labeled with α-HRP and α-BRP antibodies (left). Magnification of the yellow boxed area (right). HRP brightness was adjusted independently. Large image scale bar is 20 μm, small image scale bar is 5 μm. (B) Quantification of total bouton number (top) and active zone number (bottom) on muscle 6/7. (C) Representative confocal images of muscle 6/7 NMJ highlighting α-DLG pattern. Arrows indicate location of “feathery” DLG. Scale bar is 5 μm. (D) Representative confocal images of muscle 6/7 NMJ (abdominal segment A2) labeled with α-HRP and α-DLG antibodies. α-DLG and α-HRP signals were acquired in the linear range but adjusted independently and displayed near saturation to highlight DLG-negative ghost boutons, which are indicated with yellow arrows. (E) Quantification of baseline (i.e. unstimulated) ghost boutons. Top and bottom graphs represent independent experiments. (F) Single slices of muscle 6/7 nuclei labeled with α-LamC (nuclear periphery) and a-Fz2-C antibodies. Dotted line represents LamC-defined nuclear boundary. Scale bars are 10μm. (G) Quantification of Fz2-C puncta per nucleus. Number of nuclei quantified are indicated in the bar graph. A2 and A3 indicate the larval abdominal segment. Data are represented as mean +/− s.e.m.; n represents nuclei in (G) and NMJs in (B-E). *p<0.05, **p<0.01, ***p<0.001. See Tables S1 and S3 for detailed genotypes and statistical analyses.
Figure 6.
Figure 6.. Loss of ESCRT does not phenocopy syt4 functional defects,.
A) Representative confocal images from muscle 4 in mock and spaced K+-stimulated larvae. Arrows indicate examples of activity-dependent ghost boutons. Scale bar = 10 μm. (B) Quantification of ghost bouton numbers per NMJ. (C) Representative traces of mEJPs before (top trace) and after (bottom trace) high frequency stimulation (4 × 100 Hz) from control and Tsg101KD. (D) Timecourse of mEJP frequency after stimulation. (E) Representative traces of mEJPs before (top trace) and after (bottom trace) high frequency stimulation (4 × 100 Hz) from control, HrsD28, and syt4BA1. (F) Timecourse of mEJP frequency after stimulation. Data are represented as mean +/− s.e.m.; n represents NMJs. *p<0.05, **p<0.01. See Tables S1 and S3 for detailed genotypes and statistical analyses.
Figure 7.
Figure 7.. Neuronally derived EV cargoes are targeted for phagocytosis and are not detectable in the cytoplasm of recipient cells.
(A) Schematic for DeGradFP system. (B-C) Representative images of Syt4-GFP with neuronal (C380-GAL4, B) or muscle (C57-GAL4, C) expressed DeGradFP. (D) Quantification of Syt4-GFP intensity from (B). (E) Quantification of Syt4-GFP intensity from (C). (F) Quantification of normalized presynaptic puncta number from (B) and (C). (G) Representative confocal images of Syt4-GFP at muscle 4 NMJs following knockdown of Draper in different cell types. Outlines represent the neuronal membrane as marked from an HRP mask (H) Quantification of Syt4 puncta intensity. All scale bars = 10 μm. Intensity measurements are normalized to their respective controls. Data are represented as mean +/− s.e.m.; n represents NMJs. **p<0.01, ***p<0.001. See Tables S1 and S3 for detailed genotypes and statistical analyses.

References

    1. Adolfsen B., Saraswati S., Yoshihara M., and Littleton J.T.. 2004. Synaptotagmins are trafficked to distinct subcellular domains including the postsynaptic compartment. J Cell Biol. 166:249–260. - PMC - PubMed
    1. Arbo B.D., Cechinel L.R., Palazzo R.P., and Siqueira I.R.. 2020. Endosomal dysfunction impacts extracellular vesicle release: Central role in Abeta pathology. Ageing Res Rev. 58:101006. - PubMed
    1. Asai H., Ikezu S., Tsunoda S., Medalla M., Luebke J., Haydar T., Wolozin B., Butovsky O., Kugler S., and Ikezu T.. 2015. Depletion of microglia and inhibition of exosome synthesis halt tau propagation. Nat Neurosci. 18:1584–1593. - PMC - PubMed
    1. Ashley J., Cordy B., Lucia D., Fradkin L.G., Budnik V., and Thomson T.. 2018. Retrovirus-like Gag Protein Arc1 Binds RNA and Traffics across Synaptic Boutons. Cell. 172:262–274 e211. - PMC - PubMed
    1. Ataman B., Ashley J., Gorczyca D., Gorczyca M., Mathew D., Wichmann C., Sigrist S.J., and Budnik V.. 2006. Nuclear trafficking of Drosophila Frizzled-2 during synapse development requires the PDZ protein dGRIP. Proc Natl Acad Sci U S A. 103:7841–7846. - PMC - PubMed

Publication types