Centenarian hippocampus displays high levels of astrocytic metallothioneins
- PMID: 38769809
- PMCID: PMC11320342
- DOI: 10.1111/acel.14201
Centenarian hippocampus displays high levels of astrocytic metallothioneins
Abstract
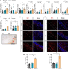
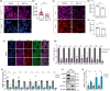
The hippocampus is a brain area linked to cognition. The mechanisms that maintain cognitive activity in humans are poorly understood. Centenarians display extreme longevity which is generally accompanied by better quality of life, lower cognitive impairment, and reduced incidence of pathologies including neurodegenerative diseases. We performed transcriptomic studies in hippocampus samples from individuals of different ages (centenarians [≥97 years], old, and young) and identified a differential gene expression pattern in centenarians compared to the other two groups. In particular, several isoforms of metallothioneins (MTs) were highly expressed in centenarians. Moreover, we identified that MTs were mainly expressed in astrocytes. Functional studies in human primary astrocytes revealed that MT1 and MT3 are necessary for their homeostasis maintenance. Overall, these results indicate that the expression of MTs specifically in astrocytes is a mechanism for protection during aging.
Keywords: astrocytes; centenarians; hippocampus; metallothioneins; transcriptomic.
© 2024 The Authors. Aging Cell published by Anatomical Society and John Wiley & Sons Ltd.
Conflict of interest statement
None.
Figures
References
-
- Andersen, S. L. , Sebastiani, P. , Dworkis, D. A. , Feldman, L. , & Perls, T. T. (2012). Health span approximates life span among many supercentenarians: Compression of morbidity at the approximate limit of life span. The Journals of Gerontology. Series A, Biological Sciences and Medical Sciences, 67(4), 395–405. - PMC - PubMed
-
- Auzmendi‐Iriarte, J. , Moreno‐Cugnon, L. , Saenz‐Antonanzas, A. , Grassi, D. , de Pancorbo, M. M. , Arevalo, M. A. , Wood, I. C. , & Matheu, A. (2022). High levels of HDAC expression correlate with microglial aging. Expert Opinion on Therapeutic Targets, 26(10), 911–922. - PubMed
MeSH terms
Substances
Grants and funding
LinkOut - more resources
Full Text Sources
Molecular Biology Databases
