Skip to main page content
U.S. flag

An official website of the United States government

Dot gov

The .gov means it’s official.
Federal government websites often end in .gov or .mil. Before sharing sensitive information, make sure you’re on a federal government site.

Https

The site is secure.
The https:// ensures that you are connecting to the official website and that any information you provide is encrypted and transmitted securely.

Access keys NCBI Homepage MyNCBI Homepage Main Content Main Navigation
. 2024 May 15;16(5):1834-1844.
doi: 10.62347/STDA4237. eCollection 2024.

E3 ligase FBXO22 is not significant for spermatogenesis and male fertility in mice

Affiliations

E3 ligase FBXO22 is not significant for spermatogenesis and male fertility in mice

Tiantian Wu et al. Am J Transl Res. .

Abstract

Background: F-box-only protein 22 (FBXO22), an important substrate receptor of the SKP1-Cullin-F-box (SCF) ubiquitin ligases, has been reported to be involved in many biological processes, including tumorigenesis, neurological disorders, cellular senescence, and DNA damage. However, the specific role of FBXO22 during spermatogenesis is poorly understood.

Methods: We produced Fbxo22 conditional knockout (cKO) and global knockout (KO) mice and assessed their sperm masurements using a computer-assisted sperm analysis (CASA) system. Additionally, we conducted histologic staining and immunostaining to examine the impact of Fbxo22 loss on spermatogenesis.

Results: Our results revealed that there were no notable differences in semen quality, fertility test results, or histologic findings in Fbxo22-KO and Fbxo22-cKO mice compared to the control group.

Conclusions: Our study demonstrated that Fbxo22 is not significant for spermatogenesis or male fertility in mice. These findings will help researchers avoid redundant efforts and serve as a foundational resource for genetic studies on human fertility.

Keywords: Fbxo22; knockout; male fertility; spermatogenesis.

PubMed Disclaimer

Conflict of interest statement

None.

Figures

Figure 1
Figure 1
Expression and distribution of FBXO22 in normal human adult testis samples. (A, B) tSNE (A) and UMAP (B) results display the cell subpopulations in the testis samples. (C) Dotplot illustrating FBXO22 expression in various cell types from the testis samples. (D, E) tSNE (D) and UMAP (E) featureplots show the distribution of FBXO22 in various cells from the testis samples.
Figure 2
Figure 2
Expression and distribution of Fbxo22 in normal adult mouse testis samples. (A, B) tSNE (A) and UMAP (B) results display the cell subpopulations of the testis samples. (C) Dotplot illustrating the expression of Fbxo22 in various cells from the testis samples. (D, E) tSNE (D) and UMAP (E) featureplots showing the distribution of Fbxo22 in various cell types from the testis samples.
Figure 3
Figure 3
Generation of Fbxo22-cKO/KO strains. (A) Schematic diagram of the conditional knockout of Fbxo22. (B, C) Breeding strategies for producing Fbxo22 conditional knockout mice (B) and global knockout mice (C). (D) Validation of mouse genotypes by PCR.
Figure 4
Figure 4
Normal fertility in Fbxo22-sKO, Fbxo22-gKO, and Fbxo22-KO mice. (A) Fertility testing of WT (n = 6), Fbxo22-sKO (n = 4), Fbxo22-gKO (n = 4), and Fbxo22-KO (n = 5) mice. (B) Gross morphology of the testes of WT, Fbxo22-sKO, Fbxo22-gKO, and Fbxo22-KO mice. (C) Testis/body weight ratios of WT (n = 4), Fbxo22-sKO (n = 3), Fbxo22-gKO (n = 4), and Fbxo22-KO (n = 4) mice. (D-F) CASA results for the sperm counts (D), motility (E), and progressive ratios (F) in WT, Fbxo22-sKO, Fbxo22-gKO, and Fbxo22-KO mice. M, million. n = 3 for each group. (G) H&E staining of sperm cells in the cauda epididymides of WT, Fbxo22-sKO, Fbxo22-gKO, and Fbxo22-KO mice. Scale bar = 20 μm. (H) Quantification of (G). n = 3 for each group. n.s., not significant.
Figure 5
Figure 5
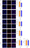
Histology of the testes. A. H&E staining of paraffin-embedded testicular sections from WT, Fbxo22-sKO, Fbxo22-gKO, and Fbxo22-KO mice. Scale bar = 50 μm. B. H&E staining of spermatogenic stages I-XII in the testes of WT, Fbxo22-sKO, Fbxo22-gKO, and Fbxo22-KO mice. Scale bar = 25 μm. Ser, Sertoli cells; Spg, spermatogonia; L, leptotene spermatocytes; Z, zygotene spermatocytes; P, pachytene spermatocytes; D, diplotene spermatocytes; M, meiotic divisions; rSt, round spermatids; eSt, elongating/elongated spermatids.
Figure 6
Figure 6
Immunostaining of stage-specific markers during spermatogenesis in WT and Fbxo22-KO mice. (A) Immunostaining of SOX9 in paraffin-embedded testicular sections from WT and Fbxo22-KO mice. Scale bar = 50 μm. (B) Quantification of (A). n = 3 for each group. (C) Immunostaining of 3β-HSD in paraffin-embedded testicular sections from WT and Fbxo22-KO mice. Scale bar = 40 μm. (D) Quantification of (C). n = 3 for each group. (E) Immunostaining of LIN28 in paraffin-embedded testicular sections from WT and Fbxo22-KO mice. Scale bar = 50 μm. (F) Quantification of (E). n = 3 for each group. (G) Immunostaining of SCP3 in paraffin-embedded testicular sections from WT and Fbxo22-KO mice. Scale bar = 50 μm. (H) Quantification of (G). n = 3 for each group. (I) Immunostaining of PNA in paraffin-embedded testicular sections from WT and Fbxo22-KO mice. Scale bar = 50 μm. (J) Quantification of round spermatids (Rs) in (I). n = 3 for each group. (K) Quantification of elongating/elongated spermatids (Es) in (I). n = 3 for each group. n.s., not significant.

References

    1. Zhang X, Cao Q, Rajachandran S, Grow EJ, Evans M, Chen H. Dissecting mammalian reproduction with spatial transcriptomics. Hum Reprod Update. 2023;29:794–810. - PMC - PubMed
    1. Xiong Y, Yu C, Zhang Q. Ubiquitin-proteasome system-regulated protein degradation in spermatogenesis. Cells. 2022;11:1058. - PMC - PubMed
    1. Suresh B, Lee J, Hong SH, Kim KS, Ramakrishna S. The role of deubiquitinating enzymes in spermatogenesis. Cell Mol Life Sci. 2015;72:4711–4720. - PMC - PubMed
    1. Bose R, Manku G, Culty M, Wing SS. Ubiquitin-proteasome system in spermatogenesis. Adv Exp Med Biol. 2014;759:181–213. - PubMed
    1. Richburg JH, Myers JL, Bratton SB. The role of E3 ligases in the ubiquitin-dependent regulation of spermatogenesis. Semin Cell Dev Biol. 2014;30:27–35. - PMC - PubMed

LinkOut - more resources