Skip to main page content
U.S. flag

An official website of the United States government

Dot gov

The .gov means it’s official.
Federal government websites often end in .gov or .mil. Before sharing sensitive information, make sure you’re on a federal government site.

Https

The site is secure.
The https:// ensures that you are connecting to the official website and that any information you provide is encrypted and transmitted securely.

Access keys NCBI Homepage MyNCBI Homepage Main Content Main Navigation
[Preprint]. 2024 Jul 12:2024.07.10.602891.
doi: 10.1101/2024.07.10.602891.

Sleep induced by mechanosensory stimulation provides cognitive and health benefits in Drosophila

Affiliations

Sleep induced by mechanosensory stimulation provides cognitive and health benefits in Drosophila

Sho Inami et al. bioRxiv. .

Update in

Abstract

Study objectives: Sleep is a complex phenomenon regulated by various factors, including sensory input. Anecdotal observations have suggested that gentle rocking helps babies fall asleep, and experimental studies have verified that rocking promotes sleep in both humans and mice. Recent studies have expanded this understanding, demonstrating that gentle vibration also induces sleep in Drosophila. Natural sleep serves multiple functions, including learning and memory, synaptic downscaling, and clearance of harmful substances associated with neurodegenerative diseases. Here, we investigated whether vibration-induced sleep provides similar cognitive and health benefits in Drosophila.

Methods: We administered gentle vibration to flies that slept very little due to a forced activation of wake-promoting neurons and investigated how the vibration influenced learning and memory in the courtship conditioning paradigm. Additionally, we examined the effects of VIS on synaptic downscaling by counting synapse numbers of select neurons. Finally, we determined whether vibration could induce sleep in Drosophila models of Alzheimer's disease (AD) and promote the clearance of Amyloid b (Ab) and Tubulin Associated Unit (TAU).

Results: Vibration-induced sleep enhanced performance in a courtship conditioning paradigm and reduced the number of synapses in select neurons. Moreover, vibration improved sleep in Drosophila models of AD, promoting the clearance of Ab and TAU.

Conclusions: Mechanosensory stimulation offers a promising non-invasive avenue for enhancing sleep, potentially providing associated cognitive and health benefits.

PubMed Disclaimer

Figures

Figure 1.
Figure 1.. VIS alleviates learning and memory impairments caused by sleep loss.
(A) Sleep patterns of male flies expressing TrpA1 in wake-promoting neurons (R11H05 > TrpA1) and control flies expressing membrane-localized tdGFP (R11H05 > tdGFP). We kept the flies at 22°C for baseline sleep measurements and raised the temperature to 28°C to activate the warmth-sensitive TrpA1 channel, as indicated above the brackets. One group of flies received continuous vibration for 12 h starting at Zeitgeber time (ZT) 12 (marked by the gray areas), while the other group served as “no-vibration” controls. Mean and SEM are shown. N = 94–96. (B) Sleep changes (nighttime sleep at 28°C vs. 22°C) in the flies shown in Figure 1A. (C) Courtship index of naive and conditioned males of the indicated genotypes with or without vibration. N = 31–32. The line within the box denotes the median, while the box illustrates the 25th to 75th percentiles. In all figures, ns, not significant, *p < 0.05, **p < 0.01, ***p < 0.001, **** p < 0.0001. Kruskal–Wallis test followed by Dunn’s multiple comparisons test (B-C).
Figure 2.
Figure 2.. VIS counteracts the synaptic downscaling defects caused by sleep loss.
(A) Sleep patterns of male flies from the specified genotypes. Flies were kept at 22°C for baseline sleep measurements, and the temperature was raised to 30°C to activate TrpA1, as indicated above the brackets. The gray area indicates 12-h vibration starting at ZT 12. Mean and SEM are shown. N = 79–80. (B) Sleep changes (nighttime sleep at 30°C vs. 22°C) in the flies shown in Figure 2A. The line within the box denotes the median, while the box illustrates the 25th to 75th percentiles. (C) Representative confocal images of the synaptic puncta of l-LNvs in the optic lobe. Synapses were marked by Syt1::GFP expression under the control of Pdf-Gal4. TrpA1 was expressed using R11H05-LexA, and the temperature was raised from 22°C to 30°C for 12 h starting at ZT12 to activate the wake-promoting R11H05 neurons in the presence or absence of vibration. Flies lacking LexAop-TrpA1 served as genotypic controls. The brain was dissected between ZT0 and ZT1. Scale bars represent 50μm. (D) Quantification of the number of synapses in the optic lobes of the indicated genotypes and conditions. Error bars indicate SEM. N=10–11 brains. Kruskal–Wallis test followed by Dunn’s multiple comparisons test (B); one-way ANOVA followed by Holm-Šídák’s multiple comparisons test (D).
Figure 3.
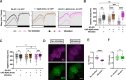
Figure 3.. Vibration induces sleep in Aβ-expressing flies and reduces Aβ accumulation.
(A) Sleep patterns of female flies from the specified genotypes and vibration conditions. All flies carried the UAS-tdGFP construct to confirm that Aβ42.Arctic expression did not cause non-specific effects on protein expression. Flies were exposed to continuous vibration for 3 days starting at ZT 0. Sleep patterns remained consistent over 3 days, and the sleep amount for each 30-min bin was averaged over the 3-day period. Mean and SEM are shown. N = 56–75. (B-C) Daytime (B) and nighttime (C) sleep for data shown in A. (D) Representative confocal images of immunolabeled Aβ and GFP signals in the whole brains of flies expressing Aβ.Arctic and tdGFP under the control of da-GS. Flies were fed 500 μM RU486 for 14 days before the brain dissection, and the vibration group received continuous vibration during the final 3 days. Scale bar: 50 μm. (E) Quantification of Aβ signal intensity normalized to the average intensity of the no-vibration condition. N = 23–24. (F) Quantification of GFP signal intensity normalized to the average intensity of the no-vibration condition. N = 23–24. The line within the box denotes the median, while the boxes illustrate the 25th to 75th percentiles (B, C, E). Kruskal–Wallis test followed by Dunn’s multiple comparisons test (B, C); Mann-Whitney U test (E, F).
Figure 4.
Figure 4.. Vibration induces sleep in TAU-overexpressing flies and reduces TAU accumulation.
(A) Sleep patterns of female flies from the specified genotypes and vibration conditions. Flies were exposed to continuous vibration for 3 days starting at ZT 0. The sleep amount for each 30-min bin was averaged over 3 days. Mean and SEM are shown. N =73–86. (B-C) Daytime (B) and nighttime (C) sleep for data shown in A. (D) Representative confocal images of immunolabeled TAU aggregates in the whole fly brains. Scale bar: 50 μm. (E) Quantification of TAU signal intensity normalized to the average intensity of the no-vibration condition. The line within the box denotes the median, while the box illustrates the 25th to 75th percentiles (B, C, E). Kruskal–Wallis test followed by Dunn’s multiple comparisons test (B, C); Mann-Whitney U test (E, F).

References

    1. Duhart JM, Inami S, Koh K. Many faces of sleep regulation: beyond the time of day and prior wake time. FEBS J. 2021:1–20. doi:10.1111/febs.16320 - DOI - PMC - PubMed
    1. Bayer L, Constantinescu I, Perrig S, et al. Rocking synchronizes brain waves during a short nap. Curr Biol. 2011;21(12):R461–R462. doi:10.1016/j.cub.2011.05.012 - DOI - PubMed
    1. Perrault AA, Khani A, Quairiaux C, et al. Whole-Night Continuous Rocking Entrains Spontaneous Neural Oscillations with Benefits for Sleep and Memory. Curr Biol. 2019;29:402–411. doi:10.1016/j.cub.2018.12.028 - DOI - PubMed
    1. Kompotis K, Hubbard J, Emmenegger Y, et al. Rocking Promotes Sleep in Mice through Rhythmic Stimulation of the Vestibular System. Curr Biol. 2019;29:392–401. doi:10.1016/j.cub.2018.12.007 - DOI - PubMed
    1. van Sluijs RM, Rondei QJ, Schluep D, et al. Effect of Rocking Movements on Afternoon Sleep. Front Neurosci. 2020;13(January). doi:10.3389/fnins.2019.01446 - DOI - PMC - PubMed

Publication types

LinkOut - more resources