Schlank orchestrates insect developmental transition by switching H3K27 acetylation to trimethylation in the prothoracic gland
- PMID: 39167603
- PMCID: PMC11363265
- DOI: 10.1073/pnas.2401861121
Schlank orchestrates insect developmental transition by switching H3K27 acetylation to trimethylation in the prothoracic gland
Abstract
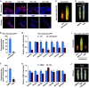
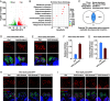
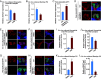
Insect developmental transitions are precisely coordinated by ecdysone and juvenile hormone (JH). We previously revealed that accumulated H3K27 trimethylation (H3K27me3) at the locus encoding JH signal transducer Hairy is involved in the larval-pupal transition in insects, but the underlying mechanism remains to be fully defined. Here, we show in Drosophila and Bombyx that Rpd3-mediated H3K27 deacetylation in the prothoracic gland during the last larval instar promotes ecdysone biosynthesis and the larval-pupal transition by enabling H3K27me3 accumulation at the Hairy locus to induce its transcriptional repression. Importantly, we find that the homeodomain transcription factor Schlank acts to switch active H3K27 acetylation (H3K27ac) to repressive H3K27me3 at the Hairy locus by directly binding to the Hairy promoter and then recruiting the histone deacetylase Rpd3 and the histone methyltransferase PRC2 component Su(z)12 through physical interactions. Moreover, Schlank inhibits Hairy transcription to facilitate the larval-pupal transition, and the Schlank signaling cascade is suppressed by JH but regulated in a positive feedback manner by ecdysone. Together, our data uncover that Schlank mediates epigenetic reprogramming of H3K27 modifications in hormone actions during insect developmental transition.
Keywords: H3K27 modifications; Schlank; developmental transition; epigenetic switch; hormone actions.
Conflict of interest statement
Competing interests statement:The authors declare no competing interest.
Figures






References
-
- Dubrovsky E. B., Hormonal cross talk in insect development. Trends Endocrinol. Metab. 16, 6–11 (2005). - PubMed
-
- Truman J. W., The evolution of insect metamorphosis. Curr. Biol. 29, R1252–R1268 (2019). - PubMed
-
- Mizoguchi A., Ohashi Y., Hosoda K., Ishibashi J., Kataoka H., Developmental profile of the changes in the prothoracicotropic hormone titer in hemolymph of the silkworm Bombyx mori: Correlation with ecdysteroid secretion. Insect Biochem. Mol. Biol. 31, 349–358 (2001). - PubMed
MeSH terms
Substances
Grants and funding
- 32070496/National Natural Science Fundation of China
- 32370555/National Natural Science Fundation of China
- 32200404/National Natural Science Fundation of China
- (2022NSCQ-MSX3269/Natural Science Foundation of Chongqing Municipality
- CYB23160/Municipal Graduate Student Research Innovation Project of Chongqing Municipality
LinkOut - more resources
Full Text Sources
Molecular Biology Databases
Research Materials