Skip to main page content
U.S. flag

An official website of the United States government

Dot gov

The .gov means it’s official.
Federal government websites often end in .gov or .mil. Before sharing sensitive information, make sure you’re on a federal government site.

Https

The site is secure.
The https:// ensures that you are connecting to the official website and that any information you provide is encrypted and transmitted securely.

Access keys NCBI Homepage MyNCBI Homepage Main Content Main Navigation
. 2024 Nov 6;44(45):e0442242024.
doi: 10.1523/JNEUROSCI.0442-24.2024.

Selective Vulnerability of GABAergic Inhibitory Interneurons to Bilirubin Neurotoxicity in the Neonatal Brain

Affiliations

Selective Vulnerability of GABAergic Inhibitory Interneurons to Bilirubin Neurotoxicity in the Neonatal Brain

Li-Na Gong et al. J Neurosci. .

Abstract

Hyperbilirubinemia (HB) is a key risk factor for hearing loss in neonates, particularly premature infants. Here, we report that bilirubin (BIL)-dependent cell death in the auditory brainstem of neonatal mice of both sexes is significantly attenuated by ZD7288, a blocker for hyperpolarization-activated cyclic nucleotide-gated (HCN) channel-mediated current (I h), or by genetic deletion of HCN1. GABAergic inhibitory interneurons predominantly express HCN1, on which BIL selectively acts to increase their intrinsic excitability and mortality by enhancing HCN1 activity and Ca2+-dependent membrane targeting. Chronic BIL elevation in neonatal mice in vivo increases the fraction of spontaneously active interneurons and their firing frequency, I h, and death, compromising audition at the young adult stage in HCN1+/+, but not in HCN1-/- genotype. We conclude that HB preferentially targets HCN1 to injure inhibitory interneurons, fueling a feedforward loop in which lessening inhibition cascades hyperexcitability, Ca2+ overload, neuronal death, and auditory impairments. These findings rationalize HCN1 as a potential target for managing HB encephalopathy.

Keywords: GABAergic interneurons; auditory impairment; bilirubin; cochlear nucleus neuron; hyperpolarization-activated cyclic nucleotide-gated channels; neurotoxicity.

PubMed Disclaimer

Conflict of interest statement

The authors declare no competing financial interests.

Figures

Figure 1.
Figure 1.
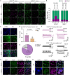
BIL exacerbated inhibitory neuronal death by acting on HCN1 channels. A, Representative confocal images of calcein AM/PI staining of CN neurons in HCN1+/+ (left panels) and HCN1−/− brain slices (right panels). Live cell (calcein AM, green), dead cell (PI, purple). Note that BIL led to the accumulation of PI-labeled cells in HCN1+/+ slices, but this change was attenuated by ZD7288 or deletion of HCN1. B, The bar chart summarizes the mortality rates induced by BIL in slices from HCN1+/+ and HCN1−/− mice under different conditions. HCN1+/+: CTRL (n = 8), 20.87 ± 3.08%; BIL (n = 7), 50.21 ± 3.06%; ZD (n = 6), 23.32 ± 3.18%; F(2, 18) = 195.0, p < 0.0001, ANOVA; Tukey's multiple-comparisons, PCTRL-BIL < 0.0001, PBIL-ZD7288 < 0.0001, PCTRL-ZD7288 = 0.331. HCN1−/−: CTRL (n = 9), 14.33 ± 1.91%; BIL (n = 6), 17.80 ± 5.12%; ZD (n = 11), 11.95 ± 1.83%, F(2,23) = 7.93, p = 0.002; Tukey's multiple comparisons, PCTRL-BIL = 0.082; PBIL-ZD7288 = 0.002, PCTRL-ZD7288 = 0.182. C, Representative confocal images of inhibitory CN neurons costained with calcein AM in VGAT-cre-tdTomato mice with (right) or without bilirubin exposure (left panels). See Extended Data Figure 1-1 for more details. D, Statistical plot of the percentage of tdTomato and calcein AM cotarget neurons among tdTomato-positive neurons from (C). BIL decreased the costaining of calcein AM and VGAT-cre-tdTomato neurons in VGAT-cre-tdTomato mice [CTRL (n = 11), 30.17 ± 9.15%; BIL (n = 11), 14.42 ± 5.78%, t(20) = 4.825, PCTRL-BIL = 0.001, independent-samples t test]. E, Pie chart depicting the percentage of tdTomato-positive cells (25/28) with electrophysiological characteristics consistent with stellate cells in VGAT-cre-tdTomato mice. F, Example traces of membrane potential responses (injected with −300 to +500 pA) and Ih of tdTomato-positive (up, purple) and tdTomato-negative cells (down, black). G, Representative immunofluorescence staining of HCN1 (anti-HCN1) or HCN2 channels (anti-HCN2) of inhibitory neurons in VGAT-cre-tdTomato mice. H, Confocal images of cochlear nucleus neurons in VGTA mice colabeled by HCN1 and HCN2 antibodies. Note distinct patterns of HCN1 and HCN2 labeling of neurons, some of which express only HCN1 (indicated by the white arrow, upper row). Even in neurons labeled by both antibodies, high-power mirror scanning reveals distinct sublocalization of HCN1 and HCN2 distribution within the same neuron (bottom). Error bars represent means ± SD; one-way ANOVA with LSD post hoc test, independent-samples t test. See Extended Data Table 1-1 for more details.
Figure 2.
Figure 2.
BIL elevates the Ih amplitude of CN neurons by targeting the HCN1 channel. A, B, Typical raw traces of membrane potential responses (left) and Ih (right) in stellate cells of HCN1+/+ and HCN1−/− mice before (black) and after (orange) BIL treatment and wash (pale yellow). C, E, Summary data showing that BIL elevated the Ih amplitude of Stellate neurons in HCN1+/+mice (−508.35 ± 268.51 pA vs −644.54 ± 294.46 pA, N = 13, p = 0.001) and the effect cannot be washed (−714.17 ± 242.48 pA, N = 6, Tukey's multiple-comparisons test), but had no significant effect on HCN1−/− mice (−260.37 ± 126.56 pA vs −261.74 ± 124.15 pA vs 354.00 ± 124.81 pA, N = 14,14,6). The diamonds show female data, while the circles show male data. D, F, Summary data showing that BIL did not affect the τ of Ih activation time courses in either HCN1+/+ (CTRL vs BIL vs wash, τ −120: 171.83 ± 109.7 ms vs 190.53 ± 128.22 ms vs 226.15 ± 130.89 ms, p = 0.304; τ −130: 135.51 ± 69.75 ms vs 137.41 ± 63.01 ms vs 143.27 ± 64.25 ms, p = 0.188; τ −140: 99.8 ± 23.93 ms vs 108.86 ± 36.43 ms vs 120.13 ± 42.09 ms, p = 0.212, N = 8, 8, 4, mixed-effects analysis) or HCN1−/− mice [τ −120: 864.74 ± 360.41 ms vs 861.71 ± 425.66 ms vs 1014.2 ± 334.07 ms, p = 0.269; τ −130: 534.46 ± 213.87 ms vs 598.62 ± 267.12 ms vs 785.49 ± 304.82, p = 0.048; τ −140: 412.94 ± 133.8 ms vs 403.88 ± 139.82 ms vs 469.94 ± 112.85 ms, p = 0.358, N = 13, 13, 6, mixed-effects analysis]. Raw traces (G, I) and summary data (H, J) showed the changes of spike number induced by +100 pA depolarization step in different perfusion fluids of HCN1+/+-mice [CTRL, 11.08 ± 6.71 (N = 13); BIL, 14.77 ± 5.8 (N = 13); wash, 11.83 ± 4.75 (N = 6)] and HCN1−/− mice [CTRL, 8.3 ± 6.85 (N = 10); BIL, 8.7 ± 6.82 (N = 10); wash, 7 ± 2 (N = 3)]. Error bars represent means ± SD; paired Student’s t test; mixed-effects analysis, Tukey's multiple-comparisons test. See Extended Data Figure 2-1 for more details.
Figure 3.
Figure 3.
BIL increased the Ih of HCN1 but not the HCN2 channel in HEK-293T cell line. A, D, Typical traces of HCN1/HCN2 currents recorded at a membrane potential of −150 mV from HEK-293T cell transient transfected with HCN1/HCN2 before and after BIL application were superimposed to show changes in amplitude and kinetics of Ih. B, E, The activation curves of the HCN1 channel were shifted to more depolarized potentials (CTRL, −103.43 ± 10.15 mV; BIL, −99.96 ± 10.37 mV, N = 10, t(9) = 4.406, p = 0.002), but the activation curves of HCN2 channel were shifted to more hyperpolarized potentials (CTRL, −119.03 ± 4.65 mV; BIL, −126.61 ± 7.18 mV, N = 11, t(10) = 5.336, p < 0.0001). C, F, The summary data showing changes in the Ih amplitude (at −150 mV) before and after perfusing BIL. BIL increased the HCN1 current (CTRL, −1,373.9 ± 825.30 pA; BIL, −1,662.71 ± 992.19 pA, N = 12, t(11) = 3.812, p = 0.003) but decreased the HCN2 current amplitude (Ih, −1,537.10 ± 1,128.25 pA vs −1,308.84 ± 951.88 pA, N = 11, t(10) = 3.441, p = 0.006). G, H, The tau values (ms) of HCN1 channel were shortened after perfusion BIL (τ −130: 223.60 ± 64.61 ms vs 187.29 ± 49.83 ms, N = 9, t(8) = 3.966, p = 0.004; τ −140: 213.25 ± 68.50 ms vs 172.36 ± 49.31 ms, N = 9, t(8) = 4.763, p = 0.001; τ −150: 179.63 ± 56.88 ms vs 153.32 ± 46.86 ms, N = 9, t(8) = 5.323, p = 0.001], but the tau of HCN2 channel was increased by BIL [τ −130: 1,702.17 ± 328.02 ms vs 2,422.59 ± 990.60 ms, N = 8, t(7) = 2.434, p = 0.045; τ−140: 1,326.66 ± 294.71 ms vs 1,968.08 ± 850.18 ms, N = 10, t(9) = 3.460, p = 0.007; τ −150: 1,059.55 ± 228.58 ms vs 1,378.18 ± 407.50 ms, N = 9, t(8) = 3.724, p = 0.006). Error bars represent means ± SD; paired Student’s t test.
Figure 4.
Figure 4.
BIL increased the Ih amplitude by facilitating HCN1 protein trafficking to the plasma membrane in a calcium-dependent manner. A, Example traces of Ih (−150 mV) of CN neurons before and after BIL in slices pretreated with TAT-NSF700, Dynasore, or BAPTA-AM. B, The summary data of three sets of experiments in A. TAT-NSF 700 pretreated group: CTRL, −309.34 ± 253.75 pA; BIL, −336.47 ± 263.39 pA, N = 11, t(10) = 1.623, p = 0.136. Dynasore pretreated group: CTRL, −707.26 ± 552.67 pA; BIL, −808.38 ± 616.48 pA, N = 12, t(11) = 4.411, p = 0.001. BAPTA pretreated group: CTRL, −598.13 ± 266.14 pA; BIL, −577.75 ± 281.59 pA, N = 12, t(11) = 0.882, p = 0.397. Paired Student’s t test. C, Western blots of HCN1 and HCN2 proteins from the same tissue extracted by membrane protein extraction kit after different treatments. D, E, Summary plots from densitometric analyses for HCN1 and HCN2 channel expression in membranes and cytoplasm in (C). F–I, Typical confocal image showing colabeling of HCN channels [HCN1 (F) or HCN2 (H)] and cell membrane fuel DID. G, I, Fluorescence intensity profiles of the DID and HCN signals along the white line between the groups [with (middle) or without (left) BIL] in F and H. The two peaks on the purple fluorescence intensity spectrum mark the location of the cell membrane where the integrated green fluorescence density of HCN1 or HCN2 under the curves are assigned as membrane-targeted HCN1 or HCN2 proteins in the CTRL (G, right) and BIL group (I, right). Error bars represent means ± SD, independent-samples t test, Tukey's multiple-comparisons test.
Figure 5.
Figure 5.
In vivo upregulation of neuronal excitability, Ih, and mortality of CN neurons in HB mouse models. A, B, A bar graph summarizing the percentages of IF (+) and IF (−) neurons in the saline and HB groups in HCN1+/+ mice [IF (+): 35.1% (39/111) vs 56.5% (73/129)] and HCN1−/− mice [IF (+): 10.5% (8/76) vs 15.8% (3/19)]. C, D, Representative curves showing the IEI of the HB model and saline groups in HCN1+/+ or HCN1−/− mice. Compared with the saline group, IEI was shortened [saline (n = 26) 144.53 ± 1.16 ms vs HB (n = 40) 83.14 ± 9.32 ms, t(64) = 3.513, p < 0.001] in CN neurons from the HCN1+/+ HB mice and appeared to be prolonged in HCN1−/− HB mice [saline (n = 8) 176.75 ± 75.52 ms vs HB (n = 3) 185.00 ± 22.24 ms, Mann–Whitney U = 6, p = 0.279]. E, F, The frequency of IFs was increased in HCN1+/+ mice [saline 7.61 ± 6.26 spikes/s (n = 24) vs HB 13.06 ± 7.44 spikes/s (n = 37), t(59) = 2.972, p = 0.004], but there was no significant change in HCN1−/− group [saline (n = 8) 7.42 ± 5.47 spikes/s vs HB (n = 3) 3.00 ± 2.00 spikes/s, Mann–Whitney U = 6, p = 0.279]. G, H, Raw traces of IFs of the HB and saline groups in HCN1+/+ and HCN1−/− mice. I, J, The typical traces of Ih and membrane potential response were recorded in four groups. K, L, Summary plots showing the Ih amplitude in HCN1+/+ mice [saline (n = 19) −466.08 ± 341.53 pA vs HB (n = 27) −651.25 ± 501.46 pA, t(44) = 2.436, PIh = 0.019] and HCN1−/− mice [saline (n = 20) −338.22 ± 217.55 pA vs HB (n = 20) −195.33 ± 181.38 pA, t(38) = 2.256, PIh = 0.030]. M, N, Typical confocal images of calcein AM/PI staining of CN neurons in saline and HB mice (E). The PI-positive cells markedly increased in HCN1+/+ HB mice [saline (n = 6) 15.18 ± 2.96%, HB (n = 6) 62.86 ± 4.74%, t(10) = 20.88, p < 0.001], but not in HCN1−/− saline mice or HCN1−/− HB mice [saline (n = 14) 12.19 ± 2.77%, HB (n = 9) 14.41 ± 5.04%, t(21) = 1.367, p = 0.186]. Error bars represent means ± SD, independent-samples t test.
Figure 6.
Figure 6.
HCN1+/+ but not HCN1−/− mice displayed hearing loss after HB priming. A, Typical ABR traces of HCN1+/+ saline and HCN1+/+ HB mice are shown. B, ABR thresholds were selectively elevated in the HCN1+/+ HB mice (solid orange circles) with a 20 dB hearing loss above 32 kHz [saline (6), 60.83 ± 8.61 dB SPL; HB (12), 77.50 ± 11.58 dB SPL, t(16) = 3.103, p = 0.007] and 40 kHz [saline (6), 65.00 ± 65 dB SPL; HB (12), 79.38 ± 9.80 dB SPL, t(11) = 3.226, p = 0.008] compared with HCN1+/+ saline. ABR thresholds at all frequencies tested were similar between the HCN1−/− saline mice and HCN1−/− HB mice (p > 0.05). C, The representative ABR traces at 16 kHz and 105 dB SPL from the HCN1+/+ saline mice (black) and for the HCN1+/+ HB mice (orange) are superimposed to show a diminishment in amplitude and latency of the ABR waveforms in HCN1+/+ HB mice. See Extended Data Table 6-1 for more details.

References

    1. Allen WE, Blosser TR, Sullivan ZA, Dulac C, Zhuang X (2023) Molecular and spatial signatures of mouse brain aging at single-cell resolution. Cell 186:194–208.e18. 10.1016/j.cell.2022.12.010 - DOI - PMC - PubMed
    1. Bhutani VK, et al. (2013) Neonatal hyperbilirubinemia and rhesus disease of the newborn: incidence and impairment estimates for 2010 at regional and global levels. Pediatr Res 74:86–100. 10.1038/pr.2013.208 - DOI - PMC - PubMed
    1. Biel M, Wahl-Schott C, Michalakis S, Zong X (2009) Hyperpolarization-activated cation channels: from genes to function. Physiolog Rev 89:847–885. 10.1152/physrev.00029.2008 - DOI - PubMed
    1. Brites D (2012) The evolving landscape of neurotoxicity by unconjugated bilirubin: role of glial cells and inflammation. Front Pharmacol 3:88–99. 10.3389/fphar.2012.00088 - DOI - PMC - PubMed
    1. Brites D, Fernandes A, Falcão AS, Gordo AC, Silva RF, Brito MA (2009) Biological risks for neurological abnormalities associated with hyperbilirubinemia. J Perinatol 29:S8–S13. 10.1038/jp.2008.214 - DOI - PubMed

Substances

LinkOut - more resources