The Tumor Suppressor TPD52-Governed Endoplasmic Reticulum Stress is Modulated by APCCdc20
- PMID: 39401430
- PMCID: PMC11615746
- DOI: 10.1002/advs.202405441
The Tumor Suppressor TPD52-Governed Endoplasmic Reticulum Stress is Modulated by APCCdc20
Abstract
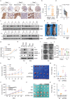
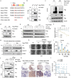
Aberrant regulation of unfolded protein response (UPR)/endoplasmic reticulum (ER) stress pathway is associated with cancer development, metastasis, and relapse, and the UPR signal transducer ATF6 has been proposed as a diagnostic and prognostic marker for many cancers. However, a causal molecular link between ATF6 activation and carcinogenesis is not established. Here, it is found that tumor protein D52 (TPD52) integrates ER stress and UPR signaling with the chaperone machinery by promoting S2P-mediated cleavage of ATF6. Although TPD52 has been generally considered as an oncogene, TPD52 is identified as a novel tumor suppressor in bladder cancer. Significantly, attenuation of the ER stress via depletion of TPD52 facilitated tumorigenesis in a subset of human carcinomas. Furthermore, the APCCdc20 E3 ligase is validated as the upstream regulator marking TPD52 for polyubiquitination-mediated proteolysis. In addition, inactivation of Cdc20 sensitized cancer cells to treatment with the ER stress inducer in a TPD52-dependent manner. Thus, the study suggests that TPD52 is a novel Cdc20 substrate that may modulate ER stress to prevent tumorigenesis.
Keywords: ATF6; Cdc20; ER stress; TPD52; unfolded protein response.
© 2024 The Author(s). Advanced Science published by Wiley‐VCH GmbH.
Conflict of interest statement
The authors declare no conflict of interest.
Figures
 
              
              
              
              
                
                
                 
              
              
              
              
                
                
                 
              
              
              
              
                
                
                 
              
              
              
              
                
                
                 
              
              
              
              
                
                
                 
              
              
              
              
                
                
                 
              
              
              
              
                
                
                References
MeSH terms
Substances
Grants and funding
LinkOut - more resources
- Full Text Sources
