Skip to main page content
U.S. flag

An official website of the United States government

Dot gov

The .gov means it’s official.
Federal government websites often end in .gov or .mil. Before sharing sensitive information, make sure you’re on a federal government site.

Https

The site is secure.
The https:// ensures that you are connecting to the official website and that any information you provide is encrypted and transmitted securely.

Access keys NCBI Homepage MyNCBI Homepage Main Content Main Navigation
. 2024 Jan-Dec;16(1):2416922.
doi: 10.1080/19490976.2024.2416922. Epub 2024 Oct 27.

Candida tropicalis-derived vitamin B3 exerts protective effects against intestinal inflammation by promoting IL-17A/IL-22-dependent epithelial barrier function

Affiliations

Candida tropicalis-derived vitamin B3 exerts protective effects against intestinal inflammation by promoting IL-17A/IL-22-dependent epithelial barrier function

Ha T Doan et al. Gut Microbes. 2024 Jan-Dec.

Abstract

Candida tropicalis-a prevalent gut commensal fungus in healthy individuals - contributes to intestinal health and disease. However, how commensal C. tropicalis influences intestinal homeostasis and barrier function is poorly understood. Here, we demonstrated that the reference strain of C. tropicalis (MYA-3404) ameliorated intestinal inflammation in murine models of chemically induced colitis and bacterial infection. Intestinal colonization of C. tropicalis robustly upregulated the expression of IL-17A and IL-22 to increase barrier function and promote proliferation of intestinal epithelial cells in the mouse colon. Metabolomics analysis of fecal samples from mice colonized with C. tropicalis revealed alterations in vitamin B3 metabolism, promoting conversion of nicotinamide to nicotinic acid. Although nicotinamide worsened colitis, treatment with nicotinic acid alleviated disease symptoms and enhanced epithelial proliferation and Th17 cell differentiation. Oral gavage of C. tropicalis mitigated nicotinamide-induced intestinal dysfunction in experimental colitis. Blockade of nicotinic acid production with nicotinamidase inhibitors lowered the protective effects against colitis in mice treated with C. tropicalis. Notably, a clinical C. tropicalis strain isolated from patients with candidemia lacked the protective effects against murine colitis observed with the reference strain. Together, our results highlight a novel role for C. tropicalis in resolving intestinal inflammation through the modulation of vitamin B3 metabolism.

Keywords: Candida tropicalis; IL-17A; IL-22; epithelial barrier function; epithelial cell proliferation; inflammatory bowel disease; mucosal immunity; vitamin B3.

Plain language summary

• Protection against colitis conferred by intestinal colonization of Candida tropicalis depends on metabolic activity and strain• C. tropicalis MYA-3404 supplementation promotes intestinal epithelial barrier function through IL-17A and IL-22 expressed by Th17 cells, γδ T cells, and ILC3• MYA-3404 strain uses its enzymatic activity to modulate vitamin B3 metabolism for protective benefits.

PubMed Disclaimer

Conflict of interest statement

No potential conflict of interest was reported by the author(s).

Figures

None
Graphical abstract
Figure 1.
Figure 1.
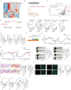
Oral supplementation of Candida tropicalis mitigates the severity of colitis during the resolution phase of intestinal inflammation.
Figure 2.
Figure 2.
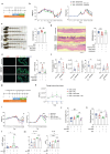
Candida tropicalis colonization in the gastrointestinal tract leads to the production of IL-17A by T cell subsets and IL-22 by ILC3s and reinforcement of intestinal barrier function.
Figure 3.
Figure 3.
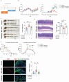
The protective function of Candida tropicalis against intestinal inflammation in mice is mediated by both IL-17A and IL-22.
Figure 4.
Figure 4.
Supplementation of live Candida tropicalis MYA-3404 reference strain attenuates colitis severity.
Figure 5.
Figure 5.
Candida tropicalis MYA-3404 facilitates the advantageous outcomes associated with bacterial infection through IL-17A and IL-22.
Figure 6.
Figure 6.
Intestinal colonization of Candida tropicalis MYA-3404 modulates vitamin B3 metabolism that regulates colitis severity and IL-17A expression.
Figure 7.
Figure 7.
Candida tropicalis MYA-3404 utilizes nicotinamidase activity to ameliorate nicotinamide-exacerbated intestinal inflammation.

References

    1. Strober W, Fuss I, Mannon P.. The fundamental basis of inflammatory bowel disease. J Clin Invest. 2007;117(3):514–25. doi: 10.1172/JCI30587. - DOI - PMC - PubMed
    1. Thoreson R, Cullen JJ. Pathophysiology of inflammatory bowel disease: an overview. Surg Clinics North Am. 2007;87(3):575–585. doi: 10.1016/j.suc.2007.03.001. - DOI - PubMed
    1. Alatab S, Sepanlou SG, Ikuta K, Vahedi H, Bisignano C, Safiri S, Sadeghi A, Nixon MR, Abdoli A, Abolhassani H, et al. The global, regional, and national burden of inflammatory bowel disease in 195 countries and territories, 1990–2017: a systematic analysis for the global burden of disease study 2017. Lancet Gastroenterol Hepatol. 2020;5(1):17–30. doi: 10.1016/S2468-1253(19)30333-4. - DOI - PMC - PubMed
    1. Lee SH, Eun Kwon J, Cho M-L. Immunological pathogenesis of inflammatory bowel disease. Intestinal Res. 2018;16(1):26–42. doi: 10.5217/ir.2018.16.1.26. - DOI - PMC - PubMed
    1. Zhang YZ, Li YY. Inflammatory bowel disease: pathogenesis. World J Gastroenterol. 2014;20(1):91–99. doi: 10.3748/wjg.v20.i1.91. - DOI - PMC - PubMed

MeSH terms

LinkOut - more resources