Human Milk Supports Robust Intestinal Organoid Growth, Differentiation, and Homeostatic Cytokine Production
- PMID: 39529649
- PMCID: PMC11550179
- DOI: 10.1016/j.gastha.2024.07.007
Human Milk Supports Robust Intestinal Organoid Growth, Differentiation, and Homeostatic Cytokine Production
Abstract
Background and aims: Necrotizing enterocolitis is a severe gastrointestinal complication of prematurity. Using small intestinal organoids derived from fetal tissue of a gestational age similar to an extremely preterm infant, this study aims to assess the effect of diet on intestinal epithelial growth and differentiation to elucidate the role nutrition type plays in intestinal development and modifies the risk for necrotizing enterocolitis.
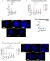
Methods: Organoids were cultured for 5 days in growth media and 5 days in differentiation media supplemented 1:40 with 4 different diets: parental milk, donor human milk, standard formula, or extensively hydrolyzed formula. Images were captured daily and organoids were quantified. Organoids were preserved for RNA sequencing and immunofluorescence staining with Ki67, cleaved caspase 3, and chromogranin-A. Media was saved for cytokine/chemokine and growth factor analysis.
Results: Human milk supplementation improved growth and differentiation of intestinal organoids generating larger organoids during the growth phase and organoids with longer and wider buds during differentiation compared to formula. Ki67 staining confirmed the proliferative nature of milk-supplemented organoids and chromogranin A staining proved that MM-supplemented organoids induced highest enteroendocrine differentiation. Human milk supplementation also upregulated genes involved in Wnt signaling and fatty acid metabolism pathways and promoted a homeostatic immune landscape, including via increased secretion of tumor necrosis factor-related apoptosis-inducing ligand among other cytokines. Conversely, organoids supplemented with formula had a downregulation of cell-cycle-promoting genes and a more inflammatory immune signature, including a reduced level of leukemia inhibitory factor.
Conclusion: Our results demonstrate that parental milk, and to a lesser extent donor human milk, support robust intestinal epithelial proliferation, differentiation, and homeostatic cytokine production, suggesting a critical role for factors enriched in human milk in intestinal epithelial health.
Keywords: Breast Milk; Intestinal Development; Necrotizing Enterocolitis.
© 2024 The Authors.
Figures







References
-
- Sisk P.M., Lovelady C.A., Dillard R.G., et al. Early human milk feeding is associated with a lower risk of necrotizing enterocolitis in very low birth weight infants. J Perinatol. 2007;27:428–433. - PubMed
Grants and funding
LinkOut - more resources
Full Text Sources
Research Materials