Root Coverage Techniques: Coronally Advancement Flap vs. Tunnel Technique: A Systematic Review and Meta-Analysis
- PMID: 39590391
- PMCID: PMC11592634
- DOI: 10.3390/dj12110341
Root Coverage Techniques: Coronally Advancement Flap vs. Tunnel Technique: A Systematic Review and Meta-Analysis
Abstract
Introduction: Gingival recession, characterized by the apical displacement of the gingival margin, presents challenges to oral health. This study compares the effectiveness of the coronally advanced flap (CAF) and the tunnel technique (TT) for treating gingival recessions.
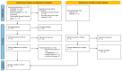
Methods: Bibliographical searches included PubMed, Embase, Web of Science, Cochrane, Scopus, and the grey literature, with keywords "root coverage" "coronary advanced flap", and "tunnel". A systematic coreview was performed that included 26 studies evaluating root coverage, and 14 articles were included for the meta-analysis. Three groups were analyzed: Group 1 compared TT with connective tissue graft (CTG) versus CAF with CTG; Group 2 examined TT with CTG and/or other biomaterials versus TT with CTG alone; Group 3 compared TT with CAF, regardless of complementary biomaterials. Meta-analysis assessed mean root coverage (MRC), complete root coverage (CRC), and keratinized tissue gain (KTG).
Results: In Group 1, TT with CTG demonstrated superior MRC compared with CAF with CTG (-8.68 CI95% -17.19 to -0.17; p = 0.0457). In Group 2, TT with CTG and/or other biomaterials showed similar MRC (4.17 CI95% -17.91 to 26.26; p = 0.7110) and CRC (0.37 CI95% -1.14 to 1.89; p = 0.6269) to TT with CTG alone, with variations in keratinized tissue gain. Group 3 indicated higher potential MRC for TT compared with CAF (5.73 CI95% -8.90 to 13.55; p = 0.685) but without statistically significant differences.
Conclusions: This study suggests that TT with CTG might offer better root coverage than CAF with CTG; however, biomaterial selection requires consideration.
Keywords: connective tissue graft; coronally advanced flap; gingival recession; root coverage; tunnel.
Conflict of interest statement
The authors declare no conflicts of interest.
Figures





References
Publication types
LinkOut - more resources
Full Text Sources