The Impact of a Ketogenic Diet on Late-Stage Pancreatic Carcinogenesis in Mice: Efficacy and Safety Studies
- PMID: 39599705
- PMCID: PMC11597385
- DOI: 10.3390/nu16223919
The Impact of a Ketogenic Diet on Late-Stage Pancreatic Carcinogenesis in Mice: Efficacy and Safety Studies
Abstract
Background: High-fat diets (HFDs) have been associated with an increased risk of pancreatic cancer. In contrast, ketogenic diets (KDs) have been shown to display anti-tumor characteristics. The objective of this work was to evaluate the efficacy of a KD on late-stage pancreatic carcinogenesis in a genetically modified mouse model of pancreatic cancer [LSL-KrasG12D/+; Ptf1-Cre (KC) mice], as well as its liver safety, and to compare it to that of an HFD.
Methods: Six-month-old female and male KC mice were randomly allocated to either a control diet (CD) (%kcal: 20% fat, 15% protein, 65% carbohydrates), an HFD (%kcal: 40% fat, 15% protein, 45% carbohydrate) or a KD (%kcal: 84% fat, 15% protein, 1% carbohydrate) and fed these diets for 6 months.
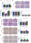
Results: HFD-fed, but not KD-fed, mice showed a 15% increase in body weight, plus elevated serum insulin (2.4-fold increase) and leptin (2.9-fold increase) levels, compared to CD-fed mice. At the pancreas level, no differences in pancreatic cancer incidence rates were observed among the diet groups. Regarding the liver safety profile, the HFD-fed mice had higher serum levels of alanine aminotransferase (ALT), aspartate aminotransferase (AST), and alkaline phosphatase (ALP), when compared to the CD and KD groups. In addition, upon histologic examination, an HFD, but not a KD, showed a ~2-fold increase in both macro- and microsteatosis, as well as 35% and 32% higher levels of TLR4 and NF-κB activation, respectively, compared to CD-fed mice.
Conclusions: In summary, although a KD intervention alone did not prevent pancreatic carcinogenesis, our data suggests that a KD modulates insulin signaling and hepatic lipid metabolism, highlighting its beneficial effects on healthspan and liver function when compared to an HFD.
Keywords: high-fat diet; ketogenic diet; pancreatic cancer; pancreatic carcinogenesis.
Conflict of interest statement
The authors declare no conflicts of interest. The funders had no role in the design of the study, analyses, interpretation of data, writing of the manuscript, or in the decision to publish the results.
Figures
References
MeSH terms
Substances
Grants and funding
LinkOut - more resources
Full Text Sources
Medical
Research Materials
Miscellaneous
