Skip to main page content
U.S. flag

An official website of the United States government

Dot gov

The .gov means it’s official.
Federal government websites often end in .gov or .mil. Before sharing sensitive information, make sure you’re on a federal government site.

Https

The site is secure.
The https:// ensures that you are connecting to the official website and that any information you provide is encrypted and transmitted securely.

Access keys NCBI Homepage MyNCBI Homepage Main Content Main Navigation
. 2024 Feb 1;3(1):2306766.
doi: 10.1080/27694127.2024.2306766. eCollection 2024 Dec 31.

TANGO2-related rhabdomyolysis symptoms are associated with abnormal autophagy functioning

Affiliations

TANGO2-related rhabdomyolysis symptoms are associated with abnormal autophagy functioning

Hortense de Calbiac et al. Autophagy Rep. .

Abstract

Patients with pathogenic variants in the TANGO2 gene suffer from severe and recurrent rhabdomyolysis episodes precipitated by fasting. Autophagy functioning was analyzed in vitro, in primary skeletal myoblasts from TANGO2 patients, in basal and fasting conditions, and TANGO2 mutations were associated with reduced LC3-II levels upon starvation. In zebrafish larvae, tango2 inhibition induced locomotor defects which were exacerbated by exposure to atorvastatin, a compound known to cause rhabdomyolysis. Importantly, rhabdomyolysis features of tango2 knockdown were associated with autophagy and mitophagy defects in zebrafish. Calpeptin treatment was sufficient to rescue the locomotor properties thanks to its beneficial effect on autophagy functioning in zebrafish and to improve LC3-II levels in starved primary muscle cells of TANGO2 patients. Overall, we demonstrated that TANGO2 plays an important role in autophagy thus giving rise to new therapeutic perspectives in the prevention of RM life-threatening episodes.

Keywords: Autophagy; TANGO2; calpeptin; myoblasts; rhabdomyolysis; zebrafish.

PubMed Disclaimer

Conflict of interest statement

No potential conflict of interest was reported by the author(s).

Figures

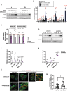
Figure 1.
Figure 1.
Autophagy is defective in TANGO2 patients’ primary myoblasts.
Figure 2.
Figure 2.
tango2 knockdown induces a RM-like phenotype in zebrafish due to autophagy defects.
Figure 3.
Figure 3.
Calpeptin ameliorates TANGO2 disease features in zebrafish and in primary myoblasts.

References

    1. Lalani SR, Liu P, Rosenfeld JA, Watkin LB, Chiang T, Leduc MS, et al. Recurrent Muscle Weakness with Rhabdomyolysis, Metabolic Crises, and Cardiac Arrhythmia Due to Bi-allelic TANGO2 Mutations. Am J Hum Genet 2016; 98:347–23. - PMC - PubMed
    1. Kremer LS, Distelmaier F, Alhaddad B, Hempel M, Iuso A, Kupper C, et al. Bi-allelic Truncating Mutations in TANGO2 Cause Infancy-Onset Recurrent Metabolic Crises with Encephalocardiomyopathy. Am J Hum Genet 2016; 98:358–62. - PMC - PubMed
    1. Cervellin G, Comelli I, Lippi G.. Rhabdomyolysis: historical background, clinical, diagnostic and therapeutic features. Clin Chem Lab Med 2010; 48:749–56. - PubMed
    1. Torres PA, Helmstetter JA, Kaye AM, Kaye AD.. Rhabdomyolysis: pathogenesis, diagnosis, and treatment. Ochsner J 2015; 15:58–69. - PMC - PubMed
    1. Berat CM, Montealegre S, Wiedemann A, Nuzum MLC, Blondel A, Debruge H, et al. Clinical and biological characterization of 20 patients with TANGO2 deficiency indicates novel triggers of metabolic crises and no primary energetic defect. J Inherit Metab Dis 2020. - PubMed

LinkOut - more resources