Skip to main page content
U.S. flag

An official website of the United States government

Dot gov

The .gov means it’s official.
Federal government websites often end in .gov or .mil. Before sharing sensitive information, make sure you’re on a federal government site.

Https

The site is secure.
The https:// ensures that you are connecting to the official website and that any information you provide is encrypted and transmitted securely.

Access keys NCBI Homepage MyNCBI Homepage Main Content Main Navigation
Review
. 2025 Jan;15(1):e70136.
doi: 10.1002/ctm2.70136.

Intestinal oxygen utilisation and cellular adaptation during intestinal ischaemia-reperfusion injury

Affiliations
Review

Intestinal oxygen utilisation and cellular adaptation during intestinal ischaemia-reperfusion injury

Paraschos Archontakis-Barakakis et al. Clin Transl Med. 2025 Jan.

Abstract

The gastrointestinal tract can be deranged by ailments including sepsis, trauma and haemorrhage. Ischaemic injury provokes a common constellation of microscopic and macroscopic changes that, together with the paradoxical exacerbation of cellular dysfunction and death following restoration of blood flow, are collectively known as ischaemia-reperfusion injury (IRI). Although much of the gastrointestinal tract is normally hypoxemic, intestinal IRI results when there is inadequate oxygen availability due to poor supply (pathological hypoxia) or abnormal tissue oxygen use and metabolism (dysoxia). Intestinal oxygen uptake usually remains constant over a wide range of blood flows and pressures, with cellular function being substantively compromised when ischaemia leads to a >50% decline in intestinal oxygen consumption. Restoration of perfusion and oxygenation provokes additional injury, resulting in mucosal damage and disruption of intestinal barrier function. The primary cellular mechanism for sensing hypoxia and for activating a cascade of cellular responses to mitigate the injury is a family of heterodimer proteins called hypoxia-inducible factors (HIFs). The HIF system is connected to numerous biochemical and immunologic pathways induced by IRI and the concentration of those proteins increases during hypoxia and dysoxia. Activation of the HIF system leads to augmented transcription of specific genes in various types of affected cells, but may also augment apoptotic and inflammatory processes, thus aggravating gut injury. KEY POINTS: During intestinal ischaemia, mitochondrial oxygen uptake is reduced when cellular oxygen partial pressure decreases to below the threshold required to maintain normal oxidative metabolism. Upon reperfusion, intestinal hypoxia may persist because microcirculatory flow remains impaired and/or because available oxygen is consumed by enzymes, intestinal cells and neutrophils.

Keywords: dysoxia; hypoxia; intestine; ischaemia–reperfusion injury; oxygen.

PubMed Disclaimer

Conflict of interest statement

The authors declare no conflict of interest.

Figures

FIGURE 1
FIGURE 1
Physiological differences in oxygen tension, bacterial load and pH along the length of the small and large intestine. This development contributes both to the establishment of mucosal hypoxia and to the creation of a luminal anaerobic environment. The latter allows the rapid growth of obligate anaerobes, which form the mature microbiota of the distal gastrointestinal tract.
FIGURE 2
FIGURE 2
Roles of precapillary sphincter and arterial dilation in protecting the intestine against ischaemia when arterial pressure is reduced. When these mechanisms are intact, oxygen consumption is maintained until arterial pressure is reduced from 100 to 37 mmHg, providing a margin of safety against tissue hypoxia of 63 mmHg. If the arteriolar responses to hypotension are abolished, while precapillary sphincter responses (capillary recruitment) remain intact, oxygen consumption is maintained constant until arterial pressure is reduced to 65 mmHg. Hence, a 35‐mmHg margin of safety against tissue hypoxia is afforded by capillary recruitment alone. If, on the other hand, capillary recruitment is abolished and only arteriolar dilation is allowed to occur when arterial pressure is reduced, oxygen consumption is maintained constant until arterial pressure is reduced to 72 mmHg, indicating that arteriolar dilation provides a margin of safety against tissue hypoxia of 28 mmHg. Published with permission from Ref. . The rights in the material are owned by a third party.
FIGURE 3
FIGURE 3
Dependence of intestinal oxygen consumption and blood flow on arterial pressure. Intestinal oxygen uptake usually remains constant over a wide range of blood flows and pressures, and it is compromised only when perfusion reaches below a critically low level. Published with permission from Ref. . The rights in the material are owned by a third party.
FIGURE 4
FIGURE 4
Relationship between intestinal mucosal permeability and oxygen consumption during reductions in blood flow. VO2, oxygen consumption. Published with permission from Ref. . The rights in the material are owned by a third party.
FIGURE 5
FIGURE 5
3D‐visualisation of the intestinal epithelial barrier in the physiological state (A) and after ischaemia and reperfusion (B). Low perfusion states, microcirculatory shock or loss of autoregulation that inhibits capillary recruitment alters the relation between mitochondrial oxygen consumption and cellular oxygen tension, leading to barrier disruption. Within the blue circles are presented the main characteristics of the healthy and reperfused barrier.
FIGURE 6
FIGURE 6
Aetiologic medical conditions, pathophysiological mechanisms and vicious circle components leading to intestinal ischaemia–reperfusion injury. IRI, ischaemia–reperfusion injury; SIRS, systemic inflammatory response syndrome; MODS, multiple organ dysfunction syndrome.
FIGURE 7
FIGURE 7
The biochemical basis for reperfusion injury includes the local production of reactive oxygen species and the conversion of xanthine dehydrogenase to xanthine oxidase. This figure illustrates the enzymatic conversion and oxidative stress response in ischaemic cells. Initially, in hypoxic environment the increased production of reactive oxygen species in ischaemic cells depletes adenosine triphosphate reserves, leading to the accumulation of hypoxanthine and xanthine. Under normal conditions, xanthine dehydrogenase catalyses the metabolism of these substrates using nicotinamide adenine dinucleotide to produce reduced nicotinamide adenine dinucleotide and uric acid. However, under hypoxic conditions, reactive oxygen species enhances the conversion of xanthine dehydrogenase into xanthine oxidase through irreversible proteolytic modification, predominantly directed by trypsin. Unlike xanthine dehydrogenase, xanthine oxidase uses molecular oxygen as a co‐factor, resulting in the production of hydrogen peroxide upon reoxygenation. The increase in intracellular hydrogen peroxide concentrations triggers further generation of oxygen‐based free radicals, exacerbating cellular oxidative stress. ROS, reactive oxygen species; ATP, adenosine triphosphate; NAD, nicotinamide adenine dinucleotide; XDH, xanthine dehydrogenase; XOD, xanthine oxidase; H2O2, hydrogen peroxide.
FIGURE 8
FIGURE 8
Infiltration of neutrophils during the reperfusion phase of intestinal IRI. Initially, chemokines and cytokines recruit neutrophil to intestinal tissues (A). Upon attraction, neutrophils infiltrate the affected tissue through gaps they create between the endothelial cells and through the endothelial basal membrane, significantly increasing the permeability of the capillaries (B). Activated neutrophils release chemical compounds, notably reactive oxygen species and enzymes such as elastase, myeloperoxidase, protease‐3 and metalloproteinases. ROS, reactive oxygen species. MPO, myeloperoxidase; PR‐3, protease‐3.
FIGURE 9
FIGURE 9
Oxygen‐dependent effects on the modulation and activation of hypoxia‐inducible factor‐α. Under normoxic conditions, HIF‐α undergoes degradation by prolyl hydroxylase domain‐containing proteins. In the hypoxic intestine, these processes are significantly suppressed and HIF‐a migrates to the nucleus where it binds to specific histone acetyl‐transferases (CBP and p300), altering the transcription of multiple genes. PHD, prolyl hydroxylase domain‐containing proteins; HIF‐α, hypoxia‐inducible factor‐α; VHL, von Hippel–Lindau tumour suppressor protein.
FIGURE 10
FIGURE 10
Immune cell adaptation in intestinal ischaemia–reperfusion injury. Under hypoxic or dysoxic conditions, activation of the HIF pathway leads to prolonged immune cell survival and increased phagocytic and cytotoxic function, as mediated by an augmentation of their respiratory burst and oxygen consumption. The latter exacerbates tissue hypoxia, which in turn further activates the HIF pathway in affected and surrounding intestinal tissues. HIF, hypoxia‐inducible factors.
FIGURE 11
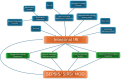
FIGURE 11
Intestinal oxygen utilisation and cellular adaptation during intestinal ischaemia–reperfusion injury. During ischaemia, mitochondrial oxygen uptake is reduced when cellular oxygen partial pressure decreases to below the threshold required to maintain normal oxidative metabolism. Upon reperfusion, intestinal hypoxia may persist because microcirculatory flow remains impaired and/or because available oxygen is consumed by enzymes, intestinal cells and neutrophils.

References

    1. Kalogeris T, Baines CP, Krenz M, Korthuis RJ. ischemia/reperfusion. Compr Physiol. 2016;7:113‐170. - PMC - PubMed
    1. Zhao W, Gan X, Su G, et al. The interaction between oxidative stress and mast cell activation plays a role in acute lung injuries induced by intestinal ischemia‐reperfusion. J Surg Res. 2014;187:542‐552. - PubMed
    1. Chiu CJ, McArdle AH, Brown R, Scott HJ, Gurd FN. Intestinal mucosal lesion in low‐flow states. I. A morphological, hemodynamic, and metabolic reappraisal. Arch Surg. 1970;101:478‐483. - PubMed
    1. Park PO, Haglund U, Bulkley GB, Falt K. The sequence of development of intestinal tissue injury after strangulation ischemia and reperfusion. Surgery. 1990;107:574‐580. - PubMed
    1. Parks DA, Granger DN. Contributions of ischemia and reperfusion to mucosal lesion formation. Am J Physiol. 1986;250:G749‐53. - PubMed

MeSH terms

LinkOut - more resources