Pharmacological or genetic inhibition of LTCC promotes cardiomyocyte proliferation through inhibition of calcineurin activity
- PMID: 39799185
- PMCID: PMC11724930
- DOI: 10.1038/s41536-025-00389-z
Pharmacological or genetic inhibition of LTCC promotes cardiomyocyte proliferation through inhibition of calcineurin activity
Abstract
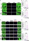
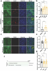
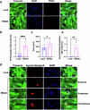
Cardiomyocytes (CMs) lost during ischemic cardiac injury cannot be replaced due to their limited proliferative capacity. Calcium is an important signal transducer that regulates key cellular processes, but its role in regulating CM proliferation is incompletely understood. Here we show a robust pathway for new calcium signaling-based cardiac regenerative strategies. A drug screen targeting proteins involved in CM calcium cycling in human embryonic stem cell-derived cardiac organoids (hCOs) revealed that only the inhibition of L-Type Calcium Channel (LTCC) induced the CM cell cycle. Furthermore, overexpression of Ras-related associated with Diabetes (RRAD), an endogenous inhibitor of LTCC, induced CM cell cycle activity in vitro, in human cardiac slices, and in vivo. Mechanistically, LTCC inhibition by RRAD or nifedipine induced CM cell cycle by modulating calcineurin activity. Moreover, ectopic expression of RRAD/CDK4/CCND in combination induced CM proliferation in vitro and in vivo, improved cardiac function and reduced scar size post-myocardial infarction.
© 2025. The Author(s).
Conflict of interest statement
Competing interests: T.M.A.M holds equities in Tenaya Therapeutics. T.M.A.M. is a co-inventor on pending patents that relate to heart slice culture. J.E.H. is listed as a co-inventor on pending patents that relate to cardiac organoid maturation and cardiac regeneration therapeutics. J.E.H. is a co-inventor on licensed patents relating to engineered heart muscle. J.E.H. is a co-founder, scientific advisor, and stockholder in Dynamics. The other authors report no disclosures.
Figures
Update of
-
Pharmacological or genetic inhibition of LTCC promotes cardiomyocyte proliferation through inhibition of calcineurin activity.Res Sq [Preprint]. 2023 Nov 30:rs.3.rs-3552794. doi: 10.21203/rs.3.rs-3552794/v1. Res Sq. 2023. Update in: NPJ Regen Med. 2025 Jan 11;10(1):1. doi: 10.1038/s41536-025-00389-z. PMID: 38076903 Free PMC article. Updated. Preprint.
References
-
- Sutanto, H. et al. Cardiomyocyte calcium handling in health and disease: Insights from in vitro and in silico studies. Prog. Biophys. Mol. Biol.157, 54–75 (2020). - PubMed
-
- Dewenter, M., von der Lieth, A., Katus, H. A. & Backs, J. Calcium signaling and transcriptional regulation in cardiomyocytes. Circ. Res.121, 1000–1020 (2017). - PubMed
Grants and funding
- R01 HL166280/HL/NHLBI NIH HHS/United States
- R01 HL147921/HL/NHLBI NIH HHS/United States
- P30 GM127607/GM/NIGMS NIH HHS/United States
- UM1 HG006348/HG/NHGRI NIH HHS/United States
- S10 OD032380/OD/NIH HHS/United States
- P30GM127607/U.S. Department of Health & Human Services | NIH | National Heart, Lung, and Blood Institute (NHLBI)
- R15 HL168688/HL/NHLBI NIH HHS/United States
- R01 DK114356/DK/NIDDK NIH HHS/United States
- F32 HL149140/HL/NHLBI NIH HHS/United States
- R01HL147921/U.S. Department of Health & Human Services | NIH | National Heart, Lung, and Blood Institute (NHLBI)
- 16SDG29950012/American Heart Association (American Heart Association, Inc.)
- R01 HL130249/HL/NHLBI NIH HHS/United States
LinkOut - more resources
Full Text Sources
Molecular Biology Databases
