MCL‑1 safeguards activated hair follicle stem cells to enable adult hair regeneration
- PMID: 40121237
- PMCID: PMC11929845
- DOI: 10.1038/s41467-025-58150-5
MCL‑1 safeguards activated hair follicle stem cells to enable adult hair regeneration
Abstract
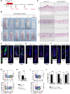
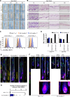
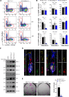
Hair follicles cycle through expansion, regression and quiescence. To investigate the role of MCL‑1, a BCL‑2 family protein with anti‑apoptotic and apoptosis‑unrelated functions, we delete Mcl‑1 within the skin epithelium using constitutive and inducible systems. Constitutive Mcl‑1 deletion does not impair hair follicle organogenesis but leads to gradual hair loss and elimination of hair follicle stem cells. Acute Mcl‑1 deletion rapidly depletes activated hair follicle stem cells and completely blocks depilation‑induced hair regeneration in adult mice, while quiescent hair follicle stem cells remain unaffected. Single‑cell RNA‑seq profiling reveals the engagement of P53 and DNA mismatch repair signaling in hair follicle stem cells upon depilation‑induced activation. Trp53 deletion rescues hair regeneration defects caused by acute Mcl‑1 deletion, highlighting a critical interplay between P53 and MCL‑1 in balancing proliferation and death. The ERBB pathway plays a central role in sustaining the survival of adult activated hair follicle stem cells by promoting MCL‑1 protein expression. Remarkably, the loss of a single Bak allele, a pro‑apoptotic Bcl‑2 effector gene, rescues Mcl‑1 deletion‑induced defects in both hair follicles and mammary glands. These findings demonstrate the pivotal role of MCL‑1 in inhibiting proliferation stress‑induced apoptosis when quiescent stem cells activate to fuel tissue regeneration.
© 2025. Crown.
Conflict of interest statement
Competing interests: The authors declare no competing interests.
Figures
References
-
- Paus, R. et al. A comprehensive guide for the recognition and classification of distinct stages of hair follicle morphogenesis. J. Invest. Dermatol.113, 523–532 (1999). - PubMed
-
- Müller-Röver, S. et al. A comprehensive guide for the accurate classification of murine hair follicles in distinct hair cycle stages. J. Investig. Dermatol.117, 3–15 (2001). - PubMed
-
- Oshima, H., Rochat, A., Kedzia, C., Kobayashi, K. & Barrandon, Y. Morphogenesis and renewal of hair follicles from adult multipotent stem cells. Cell104, 233–245 (2001). - PubMed
MeSH terms
Substances
Grants and funding
- MOE2017‑T2‑2‑047/Ministry of Education - Singapore (MOE)
- MOE2019‑T2‑2‑006/Ministry of Education - Singapore (MOE)
- MOH‑000546/MOH | National Medical Research Council (NMRC)
- 1058892/Department of Health | National Health and Medical Research Council (NHMRC)
- 1175960/Department of Health | National Health and Medical Research Council (NHMRC)
- 2026004/Department of Health | National Health and Medical Research Council (NHMRC)
- 2007887/Department of Health | National Health and Medical Research Council (NHMRC)
- 1037230/Department of Health | National Health and Medical Research Council (NHMRC)
- 1102742/Department of Health | National Health and Medical Research Council (NHMRC)
LinkOut - more resources
Full Text Sources
Medical
Molecular Biology Databases
Research Materials
Miscellaneous
