Inhibition of EED-mediated histone methylation alleviates neuroinflammation by suppressing WNT-mediated dendritic cell migration
- PMID: 40169990
- PMCID: PMC11963263
- DOI: 10.1186/s12974-025-03429-z
Inhibition of EED-mediated histone methylation alleviates neuroinflammation by suppressing WNT-mediated dendritic cell migration
Abstract
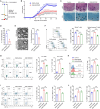
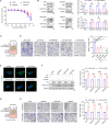
The epigenetic modification of histone H3 lysine 27 trimethylation (H3K27me3) by the embryonic ectoderm development (EED) protein is closely associated with the regulation of transcriptional programs and is implicated in autoimmune diseases. However, the efficacy of targeting H3K27me3 for the treatment of neuroinflammation remains unclear. In this study, we demonstrate that systemic administration of an EED inhibitor diminishes the inflammatory response mediated by dendritic cells (DCs), thereby alleviating experimental autoimmune encephalitis (EAE), a representative mouse model of autoimmune diseases in the central nervous system (CNS). Our findings indicate that EED inhibitors suppress DC migration by upregulating genes in the WNT signaling pathway that are epigenetically marked by H3K27me3. Conversely, inhibiting the WNT pathway partially reverses the impaired DC migration caused by EED inhibitors. Additionally, the genetic deletion of Eed inhibits DC migration and effectively mitigates autoimmune symptoms and inflammatory infiltration into the CNS in EAE. These results highlight EED as a critical regulator of DC migration and suggest its potential as a therapeutic target for autoimmune disorders.
Keywords: Autoimmune diseases; Dendritic cells; H3K27me3; Migration; Neuroinflammation; WNT.
© 2025. The Author(s).
Conflict of interest statement
Declarations. Consent for publication: Not applicable. Competing interests: The authors declare no competing interests.
Figures
References
MeSH terms
Substances
Grants and funding
- 82204178/National Natural Science Foundation of China
- 82222069/National Natural Science Foundation of China
- 82104181/National Natural Science Foundation of China
- LHDMD22H310004/Huadong Medicine Joint Funds of the Zhejiang Provincial Natural Science Foundation of China
- 226-2024-00094/Fundamental Research Funds for the Central Universities
LinkOut - more resources
Full Text Sources
