1,25-dihydroxyvitamin D3 improves non-alcoholic steatohepatitis phenotype in a diet-induced rat model
- PMID: 40190400
- PMCID: PMC11968344
- DOI: 10.3389/fendo.2025.1528768
1,25-dihydroxyvitamin D3 improves non-alcoholic steatohepatitis phenotype in a diet-induced rat model
Abstract
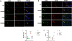
We studied the potential protective effects of 1,25-dihydroxyvitamin D3 (1,25 VD3) supplementation on liver damage induced by a choline-deficient (CD) diet in rats, where impaired liver function leads to decreased 25-hydroxyvitamin D3 levels, the precursor for the active 1,25 VD3. The CD diet reduced serum 25 VD3 levels and increased liver enzymes, indicative of liver damage. Conversely, 1,25 VD3 supplementation alleviated liver damage, reducing liver enzymes and improving histopathological features characteristic of non-alcoholic steatohepatitis (NASH). Oxidative stress and inflammation were mitigated by 1,25 VD3, as evidenced by decreased malondialdehyde and nuclear factor kappa B (NF-κB) expression, and increased total antioxidant capacity (TAOC). 1,25 VD3 also enhanced fatty acid metabolism by increasing peroxisome proliferator-activated receptor alpha (PPARα) and carnitine palmitoyltransferase-1 (CPT-1) expression, promoting lipid transport and oxidation. Additionally, 1,25 VD3 supplementation modulated inflammation by increasing PPARγ expression, reducing NF-κB expression, and decreasing pro-inflammatory cytokines (TNF-α, IL-1β). Anti-inflammatory cytokines (IL-10, IL-4) were increased, and macrophage polarization was shifted towards an anti-inflammatory M2 phenotype. Moreover, 1,25 VD3 upregulated CYP2J3, a cytochrome P450 epoxygenase that converts arachidonic acid to anti-inflammatory epoxyeicosatrienoic acids (EETs) and decreased soluble epoxide hydrolase activity, likely contributing to increased EET levels. Correlation studies revealed positive associations between 1,25 VD3 supplementation, CYP2J3 expression, EETs, as well as negative correlations with NF-κB and TNF-α. PPARα expression positively correlated with TAOC and CPT-1, while PPARγ expression negatively correlated with inflammatory markers. These findings demonstrate the therapeutic potential of 1,25 VD3 in alleviating NASH through regulation of fatty acid metabolism, inflammation, and oxidative stress.
Keywords: CYP450; inflammation; macrophage; non-alcoholic steatohepatitis; vitamin D3.
Copyright © 2025 Liu, Song, Yang, Fang, Lan, Cui, Lu, Zhu, Quan and Han.
Conflict of interest statement
The authors declare that the research was conducted in the absence of any commercial or financial relationships that could be construed as a potential conflict of interest.
Figures
References
-
- Markiewicz A, Brozyna AA, Podgorska E, Elas M, Urbanska K, Jetten AM, et al. . Vitamin D receptors (Vdr), hydroxylases cyp27b1 and cyp24a1 and retinoid-related orphan receptors (Ror) level in human uveal tract and ocular melanoma with different melanization levels. Sci Rep. (2019) 9:9142. doi: 10.1038/s41598-019-45161-8 - DOI - PMC - PubMed
MeSH terms
Substances
LinkOut - more resources
Full Text Sources
Medical
