HIV-associated penile anaerobes disrupt epithelial barrier integrity
- PMID: 40245064
- PMCID: PMC12040277
- DOI: 10.1371/journal.ppat.1013094
HIV-associated penile anaerobes disrupt epithelial barrier integrity
Abstract
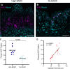
Specific anaerobic taxa within the penile microbiome-the Bacteria Associated with Seroconversion, Inflammation and Immune Cells (BASIC) species-enhance HIV-1 susceptibility, in part by recruiting susceptible cells to the inner foreskin. However, their effect on epithelial barrier integrity has not been described. Using foreskin tissues and penile swabs from 116 males undergoing voluntary medical male circumcision, we assessed the relationship between BASIC species and foreskin epithelial thickness, junction protein expression, and cellular proliferation. The absolute abundance of BASIC species was associated with reduced tissue expression of the epithelial junction proteins claudin-1 and E-cadherin, and with elevated soluble E-cadherin in penile secretions, suggesting proteolytic cleavage. These effects were not seen in participants with a high abundance of control taxa without high levels of BASIC species. The BASIC species Prevotella bivia, but not Peptostreptococcus anaerobius or Dialister micraerophilus, was shown to directly degrade recombinant human E-cadherin and to increase the release of soluble E-cadherin from foreskin epithelial cells in vitro. In vivo BASIC species absolute abundance was also linked to a thicker nucleated epithelium and increased keratinocyte proliferation, with no change in stratum corneum thickness. Therefore, BASIC species may enhance penile HIV susceptibility by directly disrupting epithelial integrity, in addition to previously described target cell recruitment.
Copyright: © 2025 Buchanan et al. This is an open access article distributed under the terms of the Creative Commons Attribution License, which permits unrestricted use, distribution, and reproduction in any medium, provided the original author and source are credited.
Conflict of interest statement
The authors have declared that no competing interests exist.
Figures
References
-
- Gray RH, Kigozi G, Serwadda D, Makumbi F, Watya S, Nalugoda F, et al.. Male circumcision for HIV prevention in men in Rakai, Uganda: a randomised trial. Lancet Lond Engl. 2007 Feb 24;369(9562):657–66. - PubMed
-
- Bailey RC, Moses S, Parker CB, Agot K, Maclean I, Krieger JN, et al.. Male circumcision for HIV prevention in young men in Kisumu, Kenya: a randomised controlled trial. Lancet Lond Engl. 2007 Feb 24;369(9562):643–56. - PubMed
MeSH terms
Substances
Grants and funding
LinkOut - more resources
Full Text Sources
Medical
