Co-targeting of VEGFR2 and PD-L1 promotes survival and vasculature normalization in pleural mesothelioma
- PMID: 40439143
- PMCID: PMC12123973
- DOI: 10.1080/2162402X.2025.2512104
Co-targeting of VEGFR2 and PD-L1 promotes survival and vasculature normalization in pleural mesothelioma
Abstract
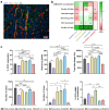
Pleural mesothelioma (PM) is an aggressive cancer caused by asbestos exposure, with limited treatment options and poor prognosis, highlighting the need for more effective therapies. Combining immune checkpoint blockade with anti-angiogenic therapy has shown potential in other cancers. Our study investigated the combined inhibition of PD-L1 and VEGFR2 in a mouse model of PM. Using C57BL/6 mice with subcutaneous AE17 mesothelioma tumors, we assessed the effects of anti-PD-L1 therapy with induction, concomitant, or consolidation anti-VEGFR2 treatment. Mice received intraperitoneal doses every three days for three treatments. Tumor growth, survival, tumor-infiltrating immune cells and intra-tumoral vasculature were analyzed. Results demonstrated that combining anti-PD-L1 with induction or concomitant anti-VEGFR2 significantly delayed tumor growth, improved survival, and promoted vascular maturation. Flow cytometry suggested T cell exhaustion in monotherapy groups, while no significant changes were seen with concomitant treatment. Depleting CD4+ T cells reversed the positive effects of concomitant treatment. These findings suggest that dual inhibition of PD-L1 and VEGFR2 is a promising therapeutic approach for PM, with CD4+ T cells playing a critical role in the immune response. This dual targeting of immune checkpoints and angiogenesis offers a potential new avenue for improving outcomes in PM treatment and warrants further clinical exploration.
Keywords: Anti-angiogenesis; cancer immunotherapy; combination therapy; immune checkpoint blockade; pleural mesothelioma.
Conflict of interest statement
No potential conflict of interest was reported by the author(s).
Figures






References
-
- Scherpereel A, Astoul P, Baas P, Berghmans T, Clayson H, de Vuyst P, Dienemann H, Galateau-Salle F, Hennequin C, Hillerdal G, et al. Guidelines of the European respiratory society and the European society of thoracic surgeons for the management of malignant pleural mesothelioma. Eur Respir J. 2010;35(3):479–15. doi: 10.1183/09031936.00063109. - DOI - PubMed
-
- Opitz I, Bille A, Dafni U, Nackaerts K, Ampollini L, de Perrot M, Brcic L, Nadal E, Syrigos K, Gray SG, et al. European epidemiology of pleural mesothelioma—real-Life data from a joint analysis of the mesoscape database of the European thoracic oncology platform and the European society of thoracic surgery mesothelioma database. J Thorac Oncol. 2023;18(9):1233–1247. doi: 10.1016/j.jtho.2023.06.011. - DOI - PubMed
MeSH terms
Substances
LinkOut - more resources
Full Text Sources
Medical
Research Materials