Exploring the Effect and Mechanism of Liraglutide in Treating Depression Based on Network Pharmacology and Experimental Analysis
- PMID: 40461955
- PMCID: PMC12133450
- DOI: 10.1111/jcmm.70630
Exploring the Effect and Mechanism of Liraglutide in Treating Depression Based on Network Pharmacology and Experimental Analysis
Abstract
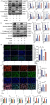
Depression is a disorder caused by various reasons, with low mood as the main symptom, and it has a serious impact on mental health. Liraglutide (Lir) has been confirmed to alleviate neuroinflammation and depression-like behaviours induced by chronic stress, but its underlying mechanisms remain unclear. This study investigated the regulation of Lir for microglia-associated inflammation in depression through network pharmacology. In vivo experiments demonstrate that Lir reduces depressive-like behaviours by activating Nrf2 and subsequently downregulating HMGB1 expression, while also reducing the generation of pro-inflammatory mediators and oxidative stress damage. In vitro studies confirmed that the downregulation of HMGB1 depends on Nrf2 activation, and Lir activates Nrf2 via the PI3K/AKT pathway. Additionally, indirect co-culture of BV2 and HT22 cells demonstrated Lir's neuroprotective effects against neuronal apoptosis, consistent with findings from in vivo experiments. The study results first demonstrate that Lir exerts antidepressant effects through the PI3K/Nrf2/HMGB1 pathway, which reveals a novel mechanism of action for the antidepressant effects of Lir.
Keywords: CUMS; depression; liraglutide; microglia; network pharmacology; neuroinflammation.
© 2025 The Author(s). Journal of Cellular and Molecular Medicine published by Foundation for Cellular and Molecular Medicine and John Wiley & Sons Ltd.
Conflict of interest statement
The authors declare no conflicts of interest.
Figures











References
MeSH terms
Substances
Grants and funding
- 81971276/National Natural Science Foundation of China
- 20220203124SF/Science and Technology Development Plan Project of Jilin Province, China
- 20220204031YY/Science and Technology Development Plan Project of Jilin Province, China
- 20240402012GH/Science and Technology Development Plan Project of Jilin Province, China
- YDZJ202102CXJD077/Science and Technology Development Plan Project of Jilin Province, China
LinkOut - more resources
Full Text Sources
Medical