Epithelial cell chirality emerges through the dynamic concentric pattern of actomyosin cytoskeleton
- PMID: 40626697
- PMCID: PMC12387757
- DOI: 10.7554/eLife.102296
Epithelial cell chirality emerges through the dynamic concentric pattern of actomyosin cytoskeleton
Abstract
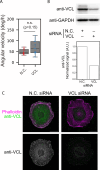
The chirality of tissues and organs is essential for their proper function and development. Tissue-level chirality derives from the chirality of individual cells that comprise the tissue, and cellular chirality is considered to emerge through the organization of chiral molecules within the cell. However, the principle of how molecular chirality leads to cellular chirality remains unresolved. To address this fundamental question, we experimentally studied the chiral behaviors of isolated epithelial cells derived from a carcinoma line and developed a theoretical understanding of how their behaviors arise from molecular-level chirality. We first found that the nucleus undergoes clockwise rotation, accompanied by robust cytoplasmic circulation in the same direction. During the rotation, actin and Myosin IIA assemble into the stress fibers with a vortex-like chiral orientation at the ventral side of the cell periphery, concurrently forming a concentric pattern at the dorsal side. Further analysis revealed that the intracellular rotation is driven by the concentric actomyosin filaments located dorsally, not by the ventral vortex-like chiral stress fibers. To elucidate how these concentric actomyosin filaments induce chiral rotation, we analyzed a theoretical model developed based on the theory of active chiral fluid. This model demonstrated that the observed cell-scale unidirectional rotation is driven by the molecular-scale chirality of actomyosin filaments even in the absence of cell-scale chiral orientational order. Our study thus provides novel mechanistic insights into how the molecular chirality is organized into the cellular chirality, representing an important step toward understanding left-right symmetry breaking in tissues and organs.
Keywords: cell biology; cell chirality; chiral active matter; cytoskeleton; left–right asymmetry; none; physics of living systems.
© 2025, Yamamoto, Ishibashi et al.
Conflict of interest statement
TY, TI, YM, SH, NT, MT, MT, TS No competing interests declared
Figures
Update of
References
MeSH terms
Substances
Grants and funding
LinkOut - more resources
Full Text Sources
