Skip to main page content
U.S. flag

An official website of the United States government

Dot gov

The .gov means it’s official.
Federal government websites often end in .gov or .mil. Before sharing sensitive information, make sure you’re on a federal government site.

Https

The site is secure.
The https:// ensures that you are connecting to the official website and that any information you provide is encrypted and transmitted securely.

Access keys NCBI Homepage MyNCBI Homepage Main Content Main Navigation
[Preprint]. 2025 Jul 31:2025.07.28.666975.
doi: 10.1101/2025.07.28.666975.

Chromatin Perturbation Promotes Susceptibility to Hypomethylating Agents

Affiliations

Chromatin Perturbation Promotes Susceptibility to Hypomethylating Agents

Constanze Schneider et al. bioRxiv. .

Abstract

Cancer-directed drugs are often clinically deployed without definitive understanding of their molecular mechanisms of action (MOA). Hypomethylating agents (HMAs), which result in the degradation of the DNA methyltransferase 1 (DNMT1), have been deployed for decades in the treatment of haematological malignancies1,2. The precise mechanism of action of these drugs, however, has been debated, rendering the design of rational combination therapies challenging. Here, we identified the deubiquitinating enzyme USP48 as a crucial regulator of posttranslational histone modification in the context of DNA demethylation. USP48 loss selectively enhances response to DNMT1 inhibition, leading to a rapid induction of cell death. We demonstrate that USP48 is localized at sites of DNA damage and deubiquitinates H2A variants and proteins important for DNA damage repair. Functionally, loss of USP48 triggers an increase in chromatin accessibility upon HMA treatment, rendering AML cells more susceptible to DNA damage. Our results support USP48 as a posttranslational histone modifier for chromatin stability and DNA damage in response to HMA-related DNA demethylation. These findings propose USP48 as a new target for combination therapy with HMAs for acute myeloid leukaemia (AML).

PubMed Disclaimer

Conflict of interest statement

Competing interest statement K.S. previously received grant funding from the DFCI/Novartis Drug Discovery Program and is a member of the SAB and has stock options with Auron Therapeutics. D.E.R. receives research funding from members of the Functional Genomics Consortium (Abbvie, BMS, Jannsen, Merck, Vir), and is a director of Addgene, Inc. The Dana-Farber Cancer Institute has filed a patent application, on which K.S, C.S. and G.A. are listed as inventors. All other authors declare no potential conflicts of interest.

Figures

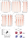
Extended Data Fig. 1:
Extended Data Fig. 1:. CRISPR screens identify USP48 as an HMA-sensitizer.
a) Scatter dot plot showing the log2 fold change (LFC) of sgRNA abundance in top) AZA treatment vs. DMSO and GSK-3680532 (GSK) treatment vs. DMSO and bottom) DAC treatment vs. DMSO and GSK-3680532 (GSK) treatment vs. DMSO. The scores of all sgRNAs targeting the same gene were averaged and shown as one data point. Common consensus sensitizer genes are highlighted black. Significance cutoff: hypergeometric test abs (log2 fold change) ≥ 0.5, average p-value ≤ 0.1. Overlap significance: two-tailed Fisher exact test **** p < 0.0001. b) Enrichment Map network of the top functional clusters enriched in the 300 common consensus sensitizer genes for DAC, AZA and GSK in the CRISPR screen. Nodes represent gene sets, with node size indicating the number of genes in each set. Edges connect nodes (gene sets) that have a significant overlap (adjusted p-value ≤ 0.05 for the hypergeometric test). Shown in boxes are top leading-edge genes in each functional cluster. Functional enrichment analysis performed on the DAVID platform across Gene Ontology and Canonical Pathways (Reactome, KEGG) databases. Enrichment significance: adjusted p-value ≤ 0.05 for the hypergeometric test. c) Heatmaps depicting the CRISPR log2 fold change vs. DMSO scores for the top leading edge common resistance genes enriched in oxidative phosphorylation (left) and cell cycle (right). d) Bubble plot depicting the top functional clusters and gene sets enriched in the GSK-specific sensitizers (left). Each bubble represents a gene set. The size of the bubble depicts the number of GSK-specific sensitizer genes in the associated gene set. Functional clustering analysis performed on the DAVID platform covering Gene Ontology and Canonical Pathways (Reactome, KEGG) databases. Enrichment significance: adjusted p-value ≤ 0.05 for the hypergeometric test. Heatmaps depicting the CRISPR log2 fold change vs. DMSO scores for the top leading-edge genes in the GSK-specific sensitizer functional clusters (right). e) Bar graph showing the log2 fold change (LFC) of sgRNA abundance of the four sgRNAs targeting USP48 represented in the Avana library, for the DAC, AZA and GSK treated conditions and DMSO controls. Dashed black line at −0.5 indicates the gene effect score cutoff to be considered a dependency. f) Violin plots depicting the gene effect dependency scores for USP48 in the 24Q4 DepMap CRISPR database across AML (n = 26, red), non-AML hematopoietic malignancies (n =104, orange) and solid tumour cell lines (n =1020, black). Dashed black line at −0.5 indicates the gene effect score cutoff to be considered a dependency. g) Violin plots depicting the USP48 gene expression distribution across AML, non-AML hematopoietic malignancies and solid tumour samples in the 24Q4 CCLE, Treehouse, TCGA and Beat AML databases. One-way ANOVA with Tukey’s correction for multiple comparisons **** p < 0.0001, *** p < 0.001, ** p < 0.01, ns = not significant.
Extended Data Fig. 2:
Extended Data Fig. 2:. USP48 is an HMA-specific sensitizer.
a) Validation of USP48 KO after 4 days of doxycycline induction in MV4–11, THP-1 and OCI-AML3 in comparison to noninduced cells. Actin served as a loading control. b) Dose dependency curves for decitabine (DAC, yellow), azacytidine (AZA, burgundy), GSK-3685032 (blue) and cytarabine (AraC, red) measured after 96h of treatment in MV4–11 cells carrying control guides (sgNT, black) or guides targeting USP48, (sgUSP48 #1, dashed coloured line and sgUSP48 #2, coloured line). p-values were determined for extra sum of squares F-test LogIC50 differential best fit between pair-wise conditions **** p < 0.0001 *** p < 0.001, ** p <0.01, * p < 0.05. c) Validation of USP48 KO in THP-1 and OCI-AML3 cells after 4 days of doxycycline induction using western blot. Actin served as a loading control. d) Dose response curves for MV4–11, THP-1 and OCI-AML3 sgNT (black) and sgUSP48 (red) cells after 96h of treatment with doxorubicin, talazoparib or SN-38. p-values were determined for extra sum of squares F-test LogIC50 differential best fit between pair-wise conditions * p < 0.05, **** p < 0.0001.
Extended Data Fig. 3:
Extended Data Fig. 3:. HMA treatment induces cell death in USP48 KO cells.
a) Representative images of MV4–11 cells transduced with sgNT or sgUSP48 and treated for 72 h with 100 nM DAC or 1 μM ATRA. Cells were fixed, stained using May-Grünwald/Giemsa stain and morphology was assessed using a digital microscope. b) Flow cytometry analysis of CD11b expression in MV4–11 cells carrying sgNT or sgUSP48 after 72h of treatment with 100 nM DAC (yellow), 25 nM GSK (blue) or 1 μM ATRA (teal). Shown is a representative histogram for CD11b-APC signal and normalized CD11b expression to the untreated control (n=3). 2-way ANOVA multiple comparisons test with Tukey’s corrections was used to compare different drug treatment conditions in sgUSP48 vs. sgNT * p < 0.05, ** p < 0.01, ns-not significant. c) Cell cycle analysis of MV4–11 cells transduced with sgNT or sgUSP48 after 48h of treatment with 100 nM DAC or 25 nM GSK-3685032. Shown are percentages of viable cells in G2, S-phase and G0/G1 arrest. d) Annexin V/PI staining in THP-1 and OCI-AML3 sgNT and sgUSP48 cells treated with 200 nM DAC (yellow) or 400 nM GSK-3680532 (blue) for 48 and 72 h. Percentage of alive, early apoptotic (Annexin V+/PI-) and late apoptotic cells (Annexin V+/PI+) are shown per condition (n=3). One-way ANOVA multiple comparisons test with Tukey’s correction was used to compare sgUSP48 treated vs. sgNT treated conditions per time point *** p < 0.001, **** p < 0.0001. e) Western blots of THP-1 and OCI-AML3 sgNT and sgUSP48 cells treated with multiple concentrations of DAC or GSK-3680532 for 48h. USP48 KO is validated and expression of DNMT1, cleaved PARP and cleaved Caspase 3 is shown. Actin served as a loading control.
Extended Data Fig. 4:
Extended Data Fig. 4:. USP48 is localized in the nucleus and affects histone ubiquitination.
a) Validation of USP48 KO in MV4–11 after 3 and 7 days of doxycycline induction, using western blot, in the samples submitted for ubiquitinome and proteome analysis. Actin served as a loading control. b and c) Hockey plots of ubiquitinome data in MV4–11 after induction of USP48 KO using b) sgUSP48 guide #1 after 3 days and c) sgUSP48 guide #1 or sgUSP48 #2 after 7 days. Each dot represents the log2 fold change (LFC) of one ubiquitin site identified using mass spectrometry analysis. Significantly increased or decreased histone ubiquitin sites (abs (LFC) ≥ 0.5) are highlighted in light blue. d) Western blot analysis of USP48 in cell fractionation samples from MV4–11, THP-1, OCI-AML3 and NB4 cells. Actin served as a marker for the cytoplasmic fraction. HDAC1 served as a marker for the nuclear and chromatin fractions and H3K27me3 served as a marker for the chromatin only fraction. e) Scatter dot plot of gene expression data in MV4–11 upon USP48 KO after 3 and 7 days. Each dot represents the log2 fold change (LFC) of one gene. Significantly increased or decreased histone (abs (LFC) ≥ 0.5) are highlighted in black, USP48 is highlighted in red. Quadrant numbers represent overlap size. f) Scatter dot plot of proteome data in MV4–11 upon USP48 KO after 3 and 7 days. Each dot represents the log2 fold change (LFC) of one protein identified using mass spectrometry analysis. Significantly increased or decreased histone (abs (LFC) ≥ 0.5 and adjusted p-value ≤ 0.10) are highlighted in black, USP48 is highlighted in red.
Extended Data Fig. 5:
Extended Data Fig. 5:. USP48 co-localizes with chromatin associated proteins and DNA damage sites.
a) Pie-charts describing the ubiquitin changes (% proteins) induced by sgUSP48 vs sgNT at days 3 and 7 in the UBI2 ubiquitinome data set genome-wide and for the 67 Co-IP hits in MV4–11 cells. Significance: eBayes limma abs (fold change) ≥ 1.5, adjusted p-value ≤ 0.10. b) Western blot validation of USP48 co-immunoprecipitated proteins in NB4 cells in comparison to the input and the immunoprecipitated IgG control. c) Representative images of USP48-γH2AX foci in MV4–11, THP-1, OCI-AML3 and NB4 cells upon 48h DMSO or decitabine treatment (200 nM). Shown is staining for USP48 and γH2AX as single and merged images. DAPI is used for nuclear staining. d) Quantification of left) γH2AX foci and right) USP48 foci in MV4–11, NB4, OCI-AML3 and THP-1 cells after 48h treatment with 200 nM decitabine (DAC). Each dot represents one nucleus (n=60 nuclei per sample). 2-way ANOVA multiple comparisons test with Tukey’s corrections was used to compare DAC treatment conditions vs. DMSO per cell line, **** p < 0.0001.
Extended Data Fig. 6:
Extended Data Fig. 6:. GSK-3680532 treatment results in genome-wide demethylation.
a) Heatmaps presenting DNA methylation beta scores in 100 kb windows across various replicate conditions: sgNT, sgUSP48, GSK-3680532 (GSK), and sgUSP48 + GSK-3680532. Top: Genome-wide view. Bottom: Chromosome 3, range 1–6,000,000 bp. The IGV DNA methylation halfway beta score signal is displayed with the following data range: Min: 0.0, Mid: 0.5, Max: 1.0. Cutoffs: Hypomethylation: ≤ 0.5 (shown as IGV blue, heatmap blue), Hypermethylation: ≥ 0.5 (shown as IGV black, heatmap red). b) Mean with SD barplots for the genome-wide DNA methylation beta scores in 100 kb windows across conditions. One-way ANOVA with Tukey’s correction for multiple comparisons **** p < 0.0001.
Extended Data Fig. 7:
Extended Data Fig. 7:. USP48 KO increases chromatin accessibility upon DAC and GSK-3680532 treatment.
a) Tornado plots depicting the ATAC signal on genome-wide chromatin accessibility regions across the treatment conditions Left) sgNT, sgUSP48, GSK, and sgUSP48 + GSK, Right) sgNT, sgUSP48, DAC, and sgUSP48 + DAC. The ATAC signal is shown as RPKM normalized. ATAC peaks are ranked by the ATAC AUC signal in the sgNT condition. b) Clustered tornado plots for RPKM normalized ATAC signal for sgNT vs. sgUSP48 in regions with increased, not significantly changed, and decreased AUC by sgUSP48 vs. sgNT. The cutoffs for differential signal are set at abs (Δ log2 AUC signal) ≥ 0.5, with a p-value ≤ 0.10. c) Clustered tornado plots for RPKM normalized ATAC signal in regions with increased, not significantly changed, and decreased AUC by left) sgNT vs. GSK-3685032 (GSK) and by right) sgNT vs. DAC. The cutoff for differential binding is set at abs (Δ log2 AUC signal) ≥ 0.5, with a p-value ≤ 0.10. d) Clustered tornado plots for RPKM normalized ATAC signal in regions with increased, not significantly changed, and decreased AUC by sgNT vs. sgUSP48 + DAC. The cutoff for differential binding is set at abs (Δ log2 AUC signal) ≥ 0.5, with a p-value ≤ 0.10. e) Scatter dot plot showing the correlation between the ATAC differential signal induced by sgUSP48 + DAC vs. sgNT and by sgUSP48 + GSK vs. sgNT. The cutoff for differential binding is abs (Δ log2 AUC signal) ≥ 0.5, p-value ≤ 0.10. The number of overlapping regions with significant differential signal for DAC and GSK are shown in the quadrants. Overlap significance was estimated using a two-tailed Fisher exact test (**** p < 0.0001, ns = not significant). f) Pie charts depicting the status of ATAC peaks with differential ATAC signal left) sgUSP48 + GSK vs. sgNT, and right) sgUSP48 + DAC vs. sgNT. These charts focus on regions with significant changes in ATAC signal induced by combination treatment vs. sgNT shown in the cluster in Fig. 3a and b Top: Fraction of de novo and other increased ATAC peaks in sgUSP48 + GSK or DAC treatment vs. sgNT. Bottom: Fraction of ATAC peaks in the sgNT condition that are lost or decreased in combination treatment.
Extended Data Fig. 8:
Extended Data Fig. 8:. Combination of USP48 KO and HMA treatment leads to transcriptional activation.
a) Clustered tornado plots illustrating the DNA methylation signals for sgNT, sgUSP48, GSK, and sgUSP48 + GSK treated MV4–11 cells. Shown are the genome-wide CpG island regions that are hypomethylated in the sgNT condition. Clusters display hypomethylated CpG islands with differential changes in ATAC signal induced by sgUSP48 + GSK vs. sgNT. Top: increased middle: not significantly changed, bottom: decreased. The cutoffs for differential signals are set at absolute change in log2 AUC signal (abs (Δ log2 AUC signal)) ≥ 0.5, p-value ≤ 0.10. DNA methylation is represented as halfway normalized beta scores. Scores below 0.5 indicate hypomethylation (blue), scores above 0.5 indicate hypermethylation (red). The hypomethylated CpG islands are ranked by ATAC sgUSP48+GSK signal within each cluster. b) Clustered Tornado plots depicting RPKM normalized ATAC signal across treatment conditions over the CpG islands shown at a). Left) sgNT, sgUSP48, GSK, sgUSP48+GSK and right) sgNT, sgUSP48, DAC, sgUSP48 + DAC. c) Metaplots illustrating the summary profiles of ATAC peaks on clustered hypermethylated CpG island regions from Fig. 3e for sgNT (light grey, dashed), sgUSP48 (grey), GSK (light blue, dashed), and sgUSP48 + GSK (blue). The plots display RPKM normalized scores for ATAC Seq. Differential signal was estimated using 1-way ANOVA with Tukey’s corrections for multiple comparisons (**** p < 0.0001). d) Heatmaps of genome-wide RNA-Seq expression data depicting genome-wide relative RNA-Seq expression across various replicate conditions and experiments. Left: sgNT, sgUSP48, GSK and sgUSP48 + GSK at days 1, 2, and 3. Right: sgNT, sgUSP48, DAC and sgUSP48 + DAC at days 1 and 4. The heatmaps are restricted to genes with maximum expression across conditions ≥ 1. Genes are ranked in decreasing order of sgUSP48 + treatment expression. e) Bar plots depicting the number of genes with increased and decreased expression induced by sgUSP48, DAC, GSK or sgUSP48 + DAC/GSK treatment vs. sgNT. Significance: eBayes (limma) abs (fold change) ≥1.5, adjusted p-value ≤ 0.10.
Extended Data Fig. 9:
Extended Data Fig. 9:. DNA damage and cell death pathways are activated upon HMA treatment in USP48 KO cells.
a) Heatmap of changes in expression of DDR genes depicting the log2 fold changes in expression induced by USP48 KO, GSK-3680532 (GSK) or DAC, and sgUSP48 + treatments (GSK or DAC) vs. sgNT across the DNA damage and repair (DDR) metagene in 3 independent experiments. The genes are ranked by the average expression change across all conditions. The top 20 DDR genes, which show a consistent increase in both sgUSP48 + treatment and sgUSP48 samples, are highlighted on the side. b) Bubble plot illustrating gene set enrichments associated with genes exhibiting increased expression in sgUSP48, DAC treated or sgUSP48 + DAC. Functional enrichment analysis was conducted using the DAVID platform, encompassing the Gene Ontology and Canonical Pathways (Reactome, KEGG) databases. The plot highlights the top four functional clusters, each represented by a metagene, created by merging the gene sets from the databases that describe the cluster. Bubble size indicates the percentage of genes in the metagene with increased expression. Colour reflects the average log2 fold change expression across the leading-edge genes. c) GSEA plots for the 4 metagene sets presented in b) for sgUSP48 + DAC at day 4. Significance abs (NES) ≥ 1.3, P-value ≤ 0.10, FDR ≤ 0.25. d) Heatmap of log2 fold expression changes of top leading-edge genes per functional cluster for sgUSP48, decitabine treatment alone (DAC) or in sgUSP48 + DAC at days 1, 2 and 3 of treatment.
Extended Data Fig. 10:
Extended Data Fig. 10:. DNA damage phenotype in USP48 KO cells is confirmed via western blot and immunofluorescence staining.
a) Western blots of THP1 and OCI-AML3 sgNT and sgUSP48 cells upon 48h treatment with decitabine (DAC) or GSK-3680532 (GSK). USP48 KO is validated and levels of DNMT1 and γH2AX are shown. Actin served as a loading control. b) Evaluation of USP48 and γH2AX antibodies used in immunofluorescence staining. Shown are representative images of MV4–11 sgNT and sgUSP48 cells upon 6h DMSO or doxorubicin treatment (500 nM). DAPI is used as nuclear staining. c) Western blots of THP1 and OCI-AML3 sgNT and sgUSP48 cells upon 6h treatment with doxorubicin. Antibodies for USP48, DNMT1 and γH2AX are shown. Actin served as a loading control.
Extended Data Fig. 11:
Extended Data Fig. 11:. Viability of normal HSPCs is not affected by USP48 loss.
a) Counting experiment of HSPC sample #1 and #3 carrying sgUSP48 #1 (red), sgUSP48 #2 (red dashed), sgRPA3 (grey) or sgChr2–2 (black) over 10–12 days. One-way ANOVA multiple comparisons test with Tukey’s corrections was used to compare KO of USP48 and RPA3 vs. sgChr2–2 at Day 10–12. * p < 0.05. b and c) Colony formation assays of HSPC sample #1, HSPC sample #3 and MV4–11 cells nucleofected with sgChr2–2 or sgUSP48 #2 with or without decitabine (DAC) treatment for 10–14 days. At day of readout, plates were stained with MTT and visualized 3–4 hours later by microscopy imaging (n=3). Number of colonies was evaluated in triplicates from representative plates shown in c) for HSPC sample #1, HSPC sample #3 and MV4–11 cells nucleofected with sgChr2–2 or sgUSP48 #2. Cells were treated with DMSO (grey) or decitabine (DAC, yellow) for 10–14 days. Each dot represents one plate per condition (n=3); values are normalized to DMSO control.
Extended Data Fig. 12:
Extended Data Fig. 12:. Combination of USP48 KO and GSK-3680532 treatment ablates AML blasts in vivo.
a) Left) Bar graph of % human CD45 positive cells in blood and spleen after 7 days of treatment with the vehicle control (DMSO, grey) or GSK-3685032 (GSK, blue). Each dot represents the measurement of one mouse. Right) Spleen weight of mice assessed after 7 days of treatment. Each dot represents the measurement of one mouse. Ordinary one-way ANOVA multiple comparisons test with Tukey’s correction was used to compare treatment conditions vs sgNT + VEH ** p < 0.01, *** p < 0.001. b) Representative flow cytometry gating of bone marrow samples of sgNT and sgUSP48 mice treated with vehicle (VEH) or GSK-3680532 (GSK) assessed after 7 days of GSK treatment. Samples were stained for human CD45-V450, and GFP-FITC signal from the sgRNA vector was used to gate for MV4–11 cells. Percentage of GFP positive hCD45 cells is shown. c) Bone marrow samples of censored mice at time of sacrifice, stained for mouse CD45-APC-Cy7 and human CD45-V450. Percentage of mCD45 and hCD45 are shown. Red box highlights hCD45 positive MV4–11 sgNT-GFP and MV4–11 sgUSP48-GFP cells. d) Western blot of USP48 from samples of uninduced MV4–11 sgNT and sgUSP48 cells before injection, at time of PD study (10 days after doxycycline diet, 7 days after GSK-3680532 treatment was started) and in a sgUSP48 mouse monitored for survival at endpoint. Actin served as a loading control.
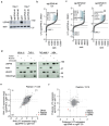
Fig. 1:
Fig. 1:. HMA-sensitizer screen identified USP48 as target in AML.
a) Schematic overview of the CRISPR/Cas9 screening approach with azacitidine (AZA), decitabine (DAC) or GSK-3685032 (GSK) treatment and DMSO as a control (created with BioRender). b) Scatter dot plot showing the log2 fold change (LFC) of sgRNA abundance in decitabine (DAC) treatment vs. DMSO and azacitidine (AZA) treatment vs. DMSO. The scores of all sgRNAs targeting the same gene were averaged and shown as one data point, with resistance hits highlighted in blue and sensitizer hits in red. Significance cutoff: hypergeometric test abs (log2 fold change) ≥ 0.5, average p-value ≤ 0.1. c) Bubble plot of the top 22 sensitizer hits and 4 resistant hits enriched in the treatment arms. Bubble size represents the p-value, colour indicates the average log2 fold change per target. d) Compound structures of the nucleoside analogue HMAs decitabine and azacytidine, the DNMT1 inhibitor GSK-3685032 and the nucleoside analogue drug cytarabine. The modifications in comparison to deoxycytidine are colour coded. e) Dot plot representing the IC50 values for MV4–11, THP-1 and OCI-AML3 carrying sgNT (grey) or sgUSP48 (coloured) for DAC (yellow), AZA (burgundy), GSK-3685032 (blue) and AraC (red). Viability was assessed after 96h (n=4). 2-way ANOVA multiple comparisons test was used to compare treatment conditions in sgUSP48 vs. sgNT per cell line * p < 0.05, ** p < 0.01. f) Annexin V/PI staining in MV4–11 sgNT and sgUSP48 cells treated with 100 nM DAC (yellow) or 20 nM GSK-3680532 (blue) for 48 and 72h. Percent of early apoptotic (Annexin V+/PI−) or late apoptotic (Annexin V+/PI+) cells are shown per condition (n=3). One-way ANOVA multiple comparisons test with Tukey’s correction was used to compare sgUSP48 treated vs. sgNT treated conditions per time point **** p < 0.0001. g) Western blot validation of USP48 KO and levels of DNMT1, cleaved PARP and cleaved Caspase 3 in MV4–11 sgNT and sgUSP48 cells treated with multiple concentrations of decitabine or GSK-3680532 for 48h. Actin serves as loading control.
Fig. 2:
Fig. 2:. Proteogenomic approach identifies histone and DNA damage proteins as USP48 targets.
a) Hockey plot of ubiquitinome data in MV4–11 3 days after USP48 KO induction. Each dot represents the log2 fold change (LFC) of one ubiquitin mark identified using mass spectrometry analysis. Significantly increased or decreased histone ubiquitin sites (abs (LFC) ≥ 0.5) are highlighted in light blue. b) Enrichment map network of the top functional clusters enriched in the 340 proteins with increased ubiquitination in MV4–11 upon USP48 KO at day 3. Nodes represent gene sets, with node size indicating the number of genes in each set. Edges connect nodes with a significant overlap (adjusted p-value ≤ 0.05 for the hypergeometric test). Shown in boxes are top leading-edge genes in each functional cluster. Enrichment significance: adjusted p-value ≤ 0.05 for the hypergeometric test. c) Volcano plot highlighting the DDR gene sets enriched in genes with increased expression induced by the sgUSP48 vs sgNT at day 3 in RNA-Seq data for MV4–11. Dots represent gene sets in the MSigDB Hallmark collection and in the curated TCGA DDR collection. Significance: abs (NES) ≥ 1.3, p-value ≤ 0.1. d) Heatmaps for the paraspeckle/DNA-PK complex (left) and CORUM v3 core histone (H2A/H2B/H3/H4) and H2AX complex (right) enriched in the CoIP, depicting the changes induced in the ubiquitinome UBI1, UBI2 data sets. e) Western blot validation of USP48 co-immunoprecipitated proteins in MV4–11 cells in comparison to the input and the IgG control. f) Quantifications of USP48-γH2AX colocalization in MV4–11, NB4, OCI-AML3 and THP-1 cells after 48h treatment with 200 nM decitabine (DAC) (n=2), using Pearson’s correlation. 2-way ANOVA multiple comparisons test with Tukey’s corrections was used to compare treatment effect in DAC treated vs. untreated samples * p < 0.05, ** p < 0.01, *** p < 0.001.g) Representative IF images of USP48-γH2AX foci in MV4–11 and THP-1 cells upon 48h decitabine treatment (200 nM).
Fig. 3:
Fig. 3:. USP48 loss focally increases accessibility of chromatin upon HMA treatment
a) Clustered tornado plots for RPKM normalized ATAC signal in regions with increased, not significantly changed, and decreased AUC by sgNT vs. sgUSP48 + GSK-3685032 (GSK). The cutoff for differential binding is set at abs (Δ log2 AUC signal) ≥ 0.5, with a p-value ≤ 0.10. b) Tornado plots illustrating the DNA methylation signal in the sgNT vs. sgUSP48 + GSK ATAC-Seq clusters shown in 3a). DNA methylation is represented as halfway normalized beta scores, with scores < 0.5 indicating hypomethylation (blue) and > 0.5 indicating hypermethylation (red). c) IGV tracks displaying chromatin accessibility regions from the “ATAC increase” tornado cluster with de novo ATAC peak induced by combination treatment in two independent experiments (ATAC - GSK and ATAC - DAC), highlighted in red. Shown are ATAC-seq signal tracks and DNA methylation β-values (midpoint signal) across treatment conditions, with data ranges noted per data set. Co-localized CpG islands are annotated below. d) Clustered tornado plots illustrating the DNA methylation signal. Shown are genome-wide CpG island regions that are hypermethylated in the sgNT condition. Top cluster displays hypermethylated CpG islands overlapping with de novo ATAC peaks across the treatment conditions. Bottom cluster shows hypermethylated CpG islands with increased ATAC signal below the peak-calling threshold across the treatment conditions. DNA methylation is represented as halfway normalized beta scores, with scores < 0.5 indicating hypomethylation (blue) and scores > 0.5 indicating hypermethylation (red). The CpG islands are ranked by the sgUSP48 + GSK ATAC signal. e) Tornado plots illustrating ATAC signal for left) sgNT, sgUSP48, GSK and sgUSP48 + GSK treated and right) sgNT, sgUSP48, DAC and sgUSP48 + DAC treated MV4–11 on hypermethylated CpG islands shown in 3d). ATAC signal is presented as RPKM normalized, the colour code indicates the signal intensity. Top cluster displays de novo ATAC peaks in the sgUSP48 after treatment. Bottom cluster shows ATAC signal at hypermethylated CpG islands with increased ATAC signal below the peak calling threshold. f) IGV tracks illustrating CpG islands that are hypermethylated at baseline and show increased chromatin accessibility, below the peak-calling threshold, upon combination treatment in two independent experiments (ATAC - GSK and ATAC - DAC), highlighted in red. Displayed are ATAC-Seq signal tracks and DNA methylation β-values per condition, with data ranges noted per data set and annotated CpG islands highlighted below. g) Scatter dot plot illustrating the gene-level correlation between changes in expression induced by sgUSP48 + DAC vs. sgNT at day 4 (x-axis) and sgUSP48 + GSK vs. sgNT at day 2 (y-axis). Dots represent genes. The cutoffs for differential expression are abs (log2 fold change expression) ≥ 0.5, adj p-value ≤ 0.10. Quadrant numbers indicate overlap size. Overlap significance estimated using the two-tailed Fisher exact test **** p < 0.0001. h) Scatter dot plot illustrating the correlation between changes in gene expression induced by sgUSP48 + GSK vs. sgNT at day 2 (x-axis) and changes in chromatin accessibility induced by sgUSP48 + GSK vs. sgNT in the ATAC-Seq data at day 2 (y-axis). Each dot represents a gene. The cutoffs for differential expression are: Absolute log2 fold change in expression (abs (log2 fold change expression)) ≥ 0.5. Adjusted p-value ≤ 0.10. The size of overlaps is shown per quadrant.
Fig. 4:
Fig. 4:. USP48 KO in combination with HMAs induces DNA damage.
a) Bubble plot illustrating gene set enrichments associated with genes exhibiting increased expression in sgUSP48, GSK-3680532 (GSK) or sgUSP48 + GSK-3680532 treated conditions. Functional enrichment analysis was conducted using the DAVID platform, encompassing the Gene Ontology and Canonical Pathways (Reactome, KEGG) databases. The plot highlights the top four enriched functional clusters, each represented by a metagene, created by merging the gene sets from the databases that describe the cluster. Bubble size indicates the percentage of genes in the functional cluster metagene with increased expression. Bubble colour reflects the average log2 fold-change expression across the leading-edge genes. b) GSEA plots for the 4 metagene sets presented in a) for sgUSP48 + GSK-3680532 at day 2. Significance abs (NES) ≥ 1.3, P-value ≤ 0.10, FDR ≤ 0.25. c) Heatmap of log2 fold expression changes of top leading-edge genes per functional cluster for sgUSP48, GSK-3680532 treatment alone (GSK) or in sgUSP48 + GSK at day 1, 2 and 3. d) Representative images of γH2AX foci in MV4–11 sgNT and sgUSP48 cells after 24h DMSO, decitabine (DAC, 100 nM) or GSK-3680532 (GSK, 25 nM) treatment. DAPI is used as nuclear staining. e) Quantification of γH2AX foci in MV4–11 and THP-1 sgNT and sgUSP48 cells upon 24h DMSO (gray), decitabine (MV4–11 100 nM, THP-1 200 nM) or GSK-3680532 (MV4–11 25 nM, THP-1 100 nM) treatment. Each dot represents one nucleus (n = 40 nuclei per sample). 2-way ANOVA multiple comparisons test was used to compare treatment conditions in sgUSP48 vs. sgNT per cell line *** p < 0.001, **** p < 0.0001. f) Western blot of MV4–11 sgNT and sgUSP48 cells treated with DAC (40 nM and 100 nM) or GSK-3680532 (25 nM and 100 nM) for 48h. USP48 KO is validated and levels of DNMT1 and γH2AX are shown. Actin served as a loading control. g) Quantification of γH2AX foci in MV4–11 sgNT and sgUSP48 cells upon 6h DMSO (gray) or doxorubicin (500 nM, red) treatment. Each dot represents one nucleus (n = 40 nuclei per sample). 2-way ANOVA multiple comparisons test with Tukey’s correction was used to compare treatment conditions in sgUSP48 vs. sgNT ns – not significant. h) Western blot of MV4–11 sgNT and sgUSP48 cells treated with doxorubicin (100 nM and 500 nM) for 6h. USP48 KO is validated and levels of DNMT1 and γH2AX are shown. Actin served as a loading control.
Fig. 5:
Fig. 5:. USP48 loss and HMA treatment decrease AML tumour burden in vivo.
a) Validation of USP48 KO in HSPCs nucleofected with Cas9 protein and sgChr2–2, sgUSP48 #1 and #2 or sgRPA3. Actin served as a loading control. b) Representative colony formation assay and counting experiment of HSPC sample #2 carrying sgUSP48 #1 (red), sgUSP48 #2 (red, dashed), sgRPA3 (grey) or sgChr2–2 (black). One-way ANOVA multiple comparisons test with Tukey’s corrections was used to compare KO of USP48 or RPA3 vs. sgChr2–2 at Day 11. * p < 0.05. c) Cell viability assay in HSPC #2 nucleofected with sgChr2–2, sgUSP48 #1, sgUSP48 #2 or sgRPA3 after 96h of DMSO (grey), GSK-3685032 (blue) or DAC (yellow) treatment. Shown is the CellTiter-Glo luminescence signal per condition (n=2). One-way ANOVA multiple comparisons test with Tukey’s correction was used to compare sgUSP48 or sgRPA3 vs. sgNT per drug condition. * p < 0.05, ** p < 0.01, *** p < 0.001 d) Schematic overview of the mouse study performed in NSG mice injected with MV4–11 sgNT or sgUSP48 cells. e) Bar graph of % human CD45 positive cells in bone marrow after 7 days of treatment with the vehicle control (VEH, grey) or GSK-3685032 (GSK, blue). Each dot represents the measurement of one mouse. Ordinary one-way ANOVA multiple comparisons test with Tukey’s correction was used to compare treatment conditions vs sgNT + VEH ** p < 0.01, *** p < 0.001. f) Kaplan-Meier survival curves of 6 mice per treatment arm (2 mice censored in sgUSP48-GSK group) monitored after 7-day GSK-3685032 treatment. Survival comparison between sgUSP48 + GSK and sgNT + GSK was assessed using the Gehan-Breslow-Wilcoxon test ** p < 0.01.

References

    1. Dombret H. et al. International phase 3 study of azacitidine vs conventional care regimens in older patients with newly diagnosed AML with >30% blasts. Blood 126, 291–299 (2015). - PMC - PubMed
    1. Kantarjian H. M. et al. Multicenter, randomized, open-label, phase III trial of decitabine versus patient choice, with physician advice, of either supportive care or low-dose cytarabine for the treatment of older patients with newly diagnosed acute myeloid leukemia. J. Clin. Oncol. 30, 2670–2677 (2012). - PMC - PubMed
    1. Palve V., Liao Y., Remsing Rix L. L. & Rix U. Turning liabilities into opportunities: Off-target based drug repurposing in cancer. Semin. Cancer Biol. 68, 209–229 (2021). - PMC - PubMed
    1. Stahl M. et al. Hypomethylating agents in relapsed and refractory AML: outcomes and their predictors in a large international patient cohort. Blood Adv. 2, 923–932 (2018). - PMC - PubMed
    1. Kuo H. K., Griffith J. D. & Kreuzer K. N. 5-Azacytidine induced methyltransferase-DNA adducts block DNA replication in vivo. Cancer Res. 67, 8248–8254 (2007). - PubMed

Methods references

    1. Huang D. W., Sherman B. T. & Lempicki R. A. Systematic and integrative analysis of large gene lists using DAVID bioinformatics resources. Nat. Protoc. 4, 44–57 (2009). - PubMed
    1. Merico D., Isserlin R., Stueker O., Emili A. & Bader G. D. Enrichment map: a network-based method for gene-set enrichment visualization and interpretation. PLoS One 5, e13984 (2010). - PMC - PubMed
    1. Shannon P. et al. Cytoscape: a software environment for integrated models of biomolecular interaction networks. Genome Res. 13, 2498–2504 (2003). - PMC - PubMed
    1. Cox J. & Mann M. MaxQuant enables high peptide identification rates, individualized p.p.b.-range mass accuracies and proteome-wide protein quantification. Nat. Biotechnol. 26, 1367–1372 (2008). - PubMed
    1. Giurgiu M. et al. CORUM: the comprehensive resource of mammalian protein complexes-2019. Nucleic Acids Res. 47, D559–D563 (2019). - PMC - PubMed

Publication types

LinkOut - more resources