Rho-kinase inhibition reduces subretinal fibrosis
- PMID: 41053127
- PMCID: PMC12501381
- DOI: 10.1038/s41420-025-02709-0
Rho-kinase inhibition reduces subretinal fibrosis
Abstract
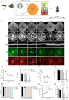
Subretinal fibrosis, a consequence of choroidal neovascularization (CNV) in age-related macular degeneration (AMD), leads to irreversible vision loss due to excessive accumulation of extracellular matrix (ECM) proteins and fibrotic scarring. Anti-VEGF therapy can reverse neovascularization, but its effect on fibrosis is relatively limited. To reduce the visual impact of the fibrosis that remains after CNV. Our study investigated the use of ROCK inhibitors, fasudil and belumosudil, to treat subretinal fibrosis after CNV. The results confirmed that levels of key fibrotic markers (TGF-β1, fibronectin, vimentin, α-SMA and pMYPT1) were lower after treatment. IMC provided detailed spatial mapping of protein expression, revealing significant changes in structure and cellular composition before and after the treatment. We found that fasudil and belumosudil are effective in attenuating subretinal fibrosis by modulating the ROCK-signaling pathway, reducing ECM remodeling and attenuating the expression of markers associated with fibrosis. We hope to provide a basis for maximizing clinical benefit, focusing on optimizing dose and timing of treatment, exploring combination therapies for future anti-subretinal fibrosis research.
© 2025. The Author(s).
Conflict of interest statement
Competing interests: Author Martin S. Zinkernagel is Consultant/Contractor *C or received Financial Support *F from: Bayer (C, F); Boehringer Ingelheim (F); Novartis (C); Roche (C); Zeiss (C). The remaining authors declare no competing financial interests related to this study. Ethics approval and consent to participate: All methods were performed in accordance with the relevant institutional guidelines and regulations for the care and use of laboratory animals. Approval for all animal procedures was obtained from the governmental authorities of the Canton of Bern in compliance with the federal Animal Welfare Act. The experimental protocol was reviewed and approved under the license number [BE 146-2020].
Figures







References
-
- Szczepan M, Llorián-Salvador M, Chen M, Xu H. Immune cells in subretinal wound healing and fibrosis. Front Cell Neurosci [Internet]. 2022 [cited 2024 Feb 13];16. Available from: https://www.frontiersin.org/articles/10.3389/fncel.2022.916719 - DOI - PMC - PubMed
-
- Ishibashi T, Hata Y, Yoshikawa H, Nakagawa K, Sueishi K, Inomata H. Expression of vascular endothelial growth factor in experimental choroidal neovascularization. Graefes Arch Clin Exp Ophthalmol. 1997;235:159–67. - PubMed
Grants and funding
LinkOut - more resources
Full Text Sources