mTOR dysregulation induces IL-6 and paracrine AT2 cell senescence impeding lung repair in lymphangioleiomyomatosis
- PMID: 41068078
- PMCID: PMC12511327
- DOI: 10.1038/s41467-025-64036-3
mTOR dysregulation induces IL-6 and paracrine AT2 cell senescence impeding lung repair in lymphangioleiomyomatosis
Abstract
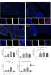
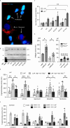
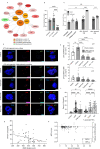
Lymphangioleiomyomatosis (LAM) is a rare disease of women in which TSC2 deficient 'LAM cells' with dysregulated mTOR signalling and recruited fibroblasts form nodules causing lung cysts and respiratory failure. We examine if mTOR dysregulation can induce senescence and impair the response to lung injury in LAM. The senescence markers p21, p16 and the SenMayo gene set are increased in LAM lungs and colocalise with alveolar type 2 cells. LAM models induce mTOR dependent senescence in alveolar type 2 cell organoids in vitro and in vivo. IL-6 produced by LAM cells, induces p16 and p21 in alveolar type 2 cells, inhibits epithelial wound resolution and is related to lung function in LAM patients. Rapamycin and the IL-6 receptor antagonist Tocilizumab reduce alveolar type 2 cell organoid p21 accumulation and Tocilizumab enhances epithelial wound repair. Targeting IL-6 signalling in parallel with mTOR inhibition, may reduce lung damage in LAM.
© 2025. The Author(s).
Conflict of interest statement
Competing interests: The authors declare no competing interests.
Figures
 
              
              
              
              
                
                
                 
              
              
              
              
                
                
                 
              
              
              
              
                
                
                 
              
              
              
              
                
                
                 
              
              
              
              
                
                
                 
              
              
              
              
                
                
                 
              
              
              
              
                
                
                 
              
              
              
              
                
                
                 
              
              
              
              
                
                
                References
- 
    - McCarthy, C. et al. Lymphangioleiomyomatosis: pathogenesis, clinical features, diagnosis, and management. Lancet Respir. Med.10.1016/s2213-2600(21)00228-9 (2021). - PubMed
 
- 
    - Kumasaka, T. et al. Lymphangiogenesis in Lymphangioleiomyomatosis: Its Implication in the Progression of Lymphangioleiomyomatosis. Am. J. Surg. Pathol.28, 1007–1016 (2004). - PubMed
 
MeSH terms
Substances
Grants and funding
LinkOut - more resources
- Full Text Sources
- Miscellaneous
 
        