CMTM4 overexpression inhibited tumor growth through regulating the function of myeloid-derived suppressor cells in the cervical cancer microenvironment
- PMID: 41158238
- PMCID: PMC12554492
- DOI: 10.21037/tcr-2025-480
CMTM4 overexpression inhibited tumor growth through regulating the function of myeloid-derived suppressor cells in the cervical cancer microenvironment
Abstract
Background: CMTM4 is involved in various cellular processes, such as cancer progression and immune regulation. However, its precise role in cervical cancer remains unclear. This study aimed to investigate the impact of CMTM4 on HeLa cell behavior, tumorigenesis, myeloid-derived suppressor cell (MDSC) generation, and immunosuppressive effects in the context of cervical cancer.
Methods: HeLa cells were genetically engineered to overexpress CMTM4 or to achieve CMTM4 knockdown. Subsequently, both in vitro and in vivo experiments were performed to systematically evaluate cell proliferation, apoptosis, tumorigenesis, as well as the behavior of immune cells. MDSCs were isolated and treated to analyze the effects of CMTM4 on their function.
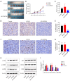
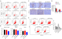
Results: Immunohistochemical and Western blot analyses indicated a diminished expression of the CMTM4 protein in cervical cancer tissues relative to adjacent non-cancerous tissues. In vitro experiments revealed that silencing CMTM4 enhanced the viability of HeLa cells and reduced apoptosis, whereas its overexpression produced the opposite effects. Furthermore, CMTM4 overexpression mitigated the immunosuppressive effects of MDSCs. However, the introduction of exogenous MDSCs counteracted the inhibitory impact of CMTM4 on cervical cancer cell proliferation. Mechanistically, CMTM4 knockdown resulted in increased phosphorylation levels of AKT, STAT3, and ERK, while its overexpression led to decreased phosphorylation of these proteins (p-AKT, p-STAT3, and p-ERK). In vivo experiments demonstrated that CMTM4 overexpression significantly reduced tumor volume and weight, downregulated the expression of proliferation markers such as PCNA and Ki67, and inhibited the activation of the AKT/STAT3/ERK signaling pathway. Additionally, CMTM4 overexpression was associated with a reduction in MDSC infiltration within cervical tumor tissues.
Conclusions: CMTM4 emerges as a critical regulator in cervical cancer, influencing both tumor cell behavior and the immune microenvironment.
Keywords: AKT/STAT3/ERK signaling pathway; CMTM4; Cervical cancer; myeloid-derived suppressor cells (MDSCs).
Copyright © 2025 AME Publishing Company. All rights reserved.
Conflict of interest statement
Conflicts of Interest: All authors have completed the ICMJE uniform disclosure form (available at https://tcr.amegroups.com/article/view/10.21037/tcr-2025-480/coif). The authors have no conflicts of interest to declare.
Figures
 
              
              
              
              
                
                
                 
              
              
              
              
                
                
                 
              
              
              
              
                
                
                 
              
              
              
              
                
                
                 
              
              
              
              
                
                
                 
              
              
              
              
                
                
                References
LinkOut - more resources
- Full Text Sources
- Miscellaneous
 
        