Skip to main page content
U.S. flag

An official website of the United States government

Dot gov

The .gov means it’s official.
Federal government websites often end in .gov or .mil. Before sharing sensitive information, make sure you’re on a federal government site.

Https

The site is secure.
The https:// ensures that you are connecting to the official website and that any information you provide is encrypted and transmitted securely.

Access keys NCBI Homepage MyNCBI Homepage Main Content Main Navigation
. 1997 Oct 15;17(20):7817-30.
doi: 10.1523/JNEUROSCI.17-20-07817.1997.

Intracellular calcium oscillations in astrocytes: a highly plastic, bidirectional form of communication between neurons and astrocytes in situ

Affiliations

Intracellular calcium oscillations in astrocytes: a highly plastic, bidirectional form of communication between neurons and astrocytes in situ

L Pasti et al. J Neurosci. .

Abstract

The spatial-temporal characteristics of intracellular calcium ([Ca2+]i) changes elicited in neurons and astrocytes by various types of stimuli were investigated by means of confocal fluorescent microscopy in acute rat brain slices loaded with the Ca2+ indicator indo-1. Neurons and astrocytes from the visual cortex and CA1 hippocampal region were identified in situ on the basis of their morphological, electrophysiological, and pharmacological features. We show here that stimulation of neuronal afferents triggered periodic [Ca2+]i oscillations in astrocytes. The frequency of these oscillations was under a dynamic control by neuronal activity as it changed according to the pattern of stimulation. After repetitive episodes of neuronal stimulation as well as repetitive stimulation with a metabotropic glutamate receptor agonist, astrocytes displayed a long-lasting increase in [Ca2+]i oscillation frequency. Oscillating astrocytes were accompanied by repetitive [Ca2+]i elevations in adjacent neurons, most likely because of the release of glutamate via a tetanus toxin-resistant process. These results reveal that [Ca2+]i oscillations in astrocytes represent a highly plastic signaling system that underlies the reciprocal communication between neurons and astrocytes.

PubMed Disclaimer

Figures

Fig. 7.
Fig. 7.
Astrocyte oscillations mediate repetitive [Ca2+]i increases in neurons.A, [Ca2+]i repetitive increases in one pyramidal hippocampal neuron after three consecutive stimulations with 10 μmt-ACPD. The response to t-ACPD was abolished by NBQX/d-AP5. Before the second t-ACPD application, the slice was perfused for 10 min with NBQX andd-AP5, both at 50 μm. Before the thirdt-ACPD stimulation, the slice was perfused with normal saline for 20 min. B, [Ca2+]i oscillations in one astrocyte adjacent to the neuron in A after the threet-ACPD stimulations. C, Reduction by NBQX and d-AP5, both at 50 μm, in the amplitude of the t-ACPD-induced [Ca2+]i increase after the second episode of stimulation from a hippocampal pyramidal neuron and its recovery in the third t-ACPD stimulation performed in the absence of the iGluR blockers after a time interval of 20 min.D, Relative change in the amplitude of the [Ca2+]i increase in each neuron after the second t-ACPD stimulation performed in the absence (control) or presence of NBQX/AP5, as compared with the first t-ACPD stimulation.Filled symbols represent the values of the mean ± SE. The mean change in the response from NBQX/d-AP5 neurons was significantly different from that from control neurons; **p < 0.0001; t test.E, Whole-cell recordings of EPSCs evoked on a CA1 pyramidal neuron by stimulation of Schaffer collaterals at 0.2 Hz. Three consecutive EPSCs and the average trace from eight consecutive EPSCs (bottom traces) before and after the TeNT application are shown. Despite increasing the intensity of the stimulus (note the increased amplitude of the stimulus artifact), we recorded no EPSCs 20 min after TeNT. F, Relative change in the amplitude of the [Ca2+]i increase after the second t-ACPD stimulation, as compared with the first t-ACPD stimulation, in each neuron from slices incubated for 40–60 min with TeNT. The second t-ACPD stimulation was performed in the presence of NBQX/d-AP5, both at 50 μm. The mean change in the response from these neurons was significantly different with respect to that from control neurons (**p < 0.0001; t test), but not with respect to that from NBQX/d-AP5 neurons from slices not treated with TeNT. Symbols are as in D.
Fig. 1.
Fig. 1.
Stimulation of mGluRs induces [Ca2+]i oscillations in hippocampal cells. A, Time series of pseudocolor images of the [Ca2+]i changes occurring in indo-1-loaded cells from CA1 hippocampal region of a young rat (at postnatal day 8) after perfusion of the slice with 5 μmt-ACPD. The sequence shows the [Ca2+]i transient in two small-sized cells (labeled 1 and 2) and two pyramidal neurons (labeled 3 and 4). TheR405/485 is displayed as a pseudocolorscale. Sampling rate, 3 sec; scale bar, 10 μm.B, Pseudocolor images (a–d) from the same field illustrating the early, sustained [Ca2+]i increase in neurons, including neurons labeled 3 and 4 inA, and the transient, delayed response in small cells, including cells labeled 1 and 2 inA, after bath application of 60 mm KCl. Symbols and conditions are as in A. C, Kinetics of the [Ca2+]i changes in the cells labeled 1–4 after t-ACPD and KCl stimulation, as expressed by the ratio between indo-1 emission wavelength at 405 and 485 nm. Letters a–d correspond to images a–d in B.
Fig. 2.
Fig. 2.
Kinetics of [Ca2+]i in cells from the visual cortex in response to NMDA. Presumed astrocytes (n= 7; solid lines) from the visual cortex of a 5-d-old rat display a delayed [Ca2+]i increase to NMDA (100 μm) with respect to the prompt response of pyramidal neurons (n = 5; dashed lines).
Fig. 3.
Fig. 3.
Functional identification of small-sized cells and pyramidal-shaped cells from CA1 hippocampal region as astrocytes and neurons, respectively. A, Pseudocolor image illustrating one pyramidal neuron and one astrocyte (white arrows) from CA1 hippocampal region of a 10-d-old rat injected with indo-1-free acid included in the patch pipette at 500 μm. This image was taken at the end of the recording session at the confocal microscope, using high laser power to permit visualization of four astrocytes (black arrows) dye-coupled with the injected astrocyte. This accounts for the saturation of the signal at the center of the cell bodies (black) in the injected astrocyte and neuron. Scale bar, 10 μm. B, Bright field from the same region as in A. The indo-1-injected neuron and astrocyte are indicated by black arrows. The latter cell lies on a slightly different focus plane. C, Absence of action potential discharges in the astrocyte after hyperpolarizing and depolarizing current pulses of increasing amplitude and 100 msec duration. D, Action potential discharge in the pyramidal neuron on a depolarizing current pulse of 200 pA and 100 msec duration.E, Pseudocolor images of the [Ca2+]i changes after 60 mm KCl stimulation. Letters a–c in the plot refer to the images a–c. The laser power was set to a level that allowed us to visualize both the neuron and the less-loaded astrocyte. As a consequence, the fluorescence at 485 nm at the soma of the neuron reached saturation; accordingly, yellow does not correspond to the real value of the R405/485. The [Ca2+]i change after both 60 mm KCl and 5 μmt-ACPD was, therefore, measured from a portion of the dendrite (dashed lines box). Sampling rate, 1 sec; scale bar, 10 μm.F, Time series of pseudocolor images of the [Ca2+]i changes aftert-ACPD stimulation. The injected astrocyte displayed periodic [Ca2+]i oscillations ont-ACPD stimulation (right). Sampling rate, 3 sec. One of the dye-coupled astrocytes also responded tot-ACPD (black arrow).
Fig. 4.
Fig. 4.
Long-term changes of the astrocyte response tot-ACPD. A, Progressive increase in the frequency of [Ca2+]i oscillations on three successive stimulations with 5 μmt-ACPD in one astrocyte oscillating at low frequency after the first stimulation. The continuous line at thebottom of the traces indicates the application oft-ACPD. The time interval between stimulations was 10 min. B, The frequency of [Ca2+]i oscillations on three successive bath applications of 5 μmt-ACPD did not increase in one astrocyte oscillating at high frequency during the first stimulation. Conditions and labels are as in A. C, The frequency of oscillations in each cell, as measured during the first t-ACPD pulse, is plotted as a function of the relative change in oscillation frequency in the second (filled symbols) and third (open symbols) with respect to the first pulse.D, Average frequency of oscillations after the threet-ACPD stimulations (I, II, andIII) from all astrocytes (open bars) and from a subpopulation of astrocytes comprising cells oscillating at a frequency ≤1 (striped bars); *p < 0.05; **p < 0.001 (paired t test). The frequency of [Ca2+]i oscillations in this as well as in the other figures is expressed as the number of [Ca2+]i peaks per minute.
Fig. 5.
Fig. 5.
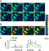
Neuronal activity-dependent [Ca2+]i oscillations in astrocytes.A, Time series of pseudocolor images illustrating the [Ca2+]i changes in one pyramidal neuron (labeled 1) and one adjacent astrocyte (labeled2) from CA1 hippocampal region of a 8-d-old rat after neuronal stimulation at 0.16 Hz, i.e., a series of six pulses at 30 Hz applied every 6 sec. Label 3 indicates one of the astrocyte processes. The sequence of images (time interval, 2 sec) corresponds to the portion of the traces shown in B and is highlighted by the dashed lines box. Because the pyramidal neuron and the astrocyte were localized at a different depth and the plane of focus was set to visualize the astrocyte, the neuron looks smaller than the astrocyte. The real mean diameter of the neuron was 16.9 μm, whereas that of the astrocyte was 10 μm. Scale bar, 10 μm. B, Kinetics of the [Ca2+]i changes in the cells and the process shown in A after two successive episodes of neuronal stimulation applied with 5 min intervals. The second episode of stimulation was performed in the presence of MK801 and NBQX, both at 50 μm. C, Time series of pseudocolor images illustrating the [Ca2+]ichanges in an astrocyte as measured at the level of one process (filled arrow) and the cell body after neuronal stimulation. The sequence of images (time interval, 2 sec) corresponds to the portion of the trace highlighted by the dashed lines box in D. Scale bar, 10 μm. D, Kinetics of the [Ca2+]i oscillations in the process and the soma of the astrocyte shown in Cduring neuronal stimulation at 0.16 Hz. In the inset, the sequence of points representing the R405/485 values at the process (filled symbols) and the soma (open symbols) corresponds to the sequence of images inC.
Fig. 6.
Fig. 6.
Neuronal activity-dependent modulation of [Ca2+]i oscillation frequency in astrocytes. A, [Ca2+]ioscillations in one astrocyte (thick line) after neuronal stimulation. The frequency of [Ca2+]i oscillations rapidly increased after the shift in the frequency of neuronal stimulation from 0.2 to 1 Hz. The response of an adjacent neuron to each pulse is reported also (thin line). The bar histogram reports the average oscillation frequency from a data base of 10 astrocytes in the first (stimulus frequency range, 0.1–0.2 Hz) and second (stimulus frequency range, 0.3–1 Hz) phase of stimulation; **p < 0.001. B, [Ca2+]ioscillations in one astrocyte (thick line) after neuronal stimulation at 1 Hz. The frequency of [Ca2+]i oscillations rapidly increased after the shift in the intensity of the stimulus from 100 to 200 pA. The increase in the [Ca2+]i from an adjacent neuron is reported also (thin line). The bar histogram reports the average oscillation frequency from a data base of 20 astrocytes in the first and second phase of stimulation. In this second phase the frequency of the stimulus was increased from the initial 100 pA to a minimum of 200 pA and a maximum of 500 pA in the various experiments; **p < 0.001.C, The frequency of [Ca2+]i oscillations that follows a first episode of neuronal stimulation increased (1.05 vs 2.17 peaks/min) after a second episode of stimulation at unchanged intensity (100 pA) and frequency (0.5 Hz) applied after a time interval of 10 min. D, The frequency of [Ca2+]i oscillations in each cell, as measured in the first episode of neuronal stimulation, is plotted as a function of its relative change in the second episode of stimulation. On the right, the bar histogram summarizes data at the first (I) and second (II) stimulation from a total of 22 astrocytes; *p< 0.05. E, Relative change in the frequency of [Ca2+]i oscillations in the second with respect to the first t-ACPD stimulation in astrocytes that displayed (filled symbols andbars) or did not display (open symbolsand bars) [Ca2+]ioscillations during an episode of neuronal stimulation applied between the two t-ACPD stimulations. The bar histogram reports the average oscillation frequency in the two astrocyte populations; **p < 0.001.

References

    1. Barres BA. New roles for glia. J Neurosci. 1991;11:3685–3694. - PMC - PubMed
    1. Barres BA, Koroshetz WJ, Chun L, Corey D. Ion channel expression by white matter glia: the type-1 astrocyte. Neuron. 1990;5:527–544. - PubMed
    1. Berridge MJ. Inositol trisphosphate and calcium signalling. Nature. 1993;361:315–325. - PubMed
    1. Bliss TVP, Collingridge GL. A synaptic model of memory: long-term potentiation in the hippocampus. Nature. 1993;361:31–39. - PubMed
    1. Bliss TVP, Lomo T. Long-term potentiation of synaptic transmission in the dentate area of anaesthetized rabbit following stimulation of the perforant path. J Physiol (Lond) 1973;232:331–356. - PMC - PubMed

Publication types

MeSH terms